Diodes Incorporated AP62300/1 und AP62300T Synchrone Abwärtswandler
Die synchronen Abwärtswandler AP62300, AP62301 und AP62300T von Diodes Incorporated enthalten einen 75-mΩ-High-Side-Leistungs-MOSFET und einen 45-mΩ-Low-Side-Leistungs-MOSFET für eine DC/DC-Abwärtswandlung mit hohem Wirkungsgrad. Diese Abwärtswandler bieten einen Dauerausgangsstrom von 3 A mit einem großen Eingangsspannungsbereich von 4,2 V bis 18,0 V. Die synchronen Abwärtswandler AP62300, AP62301 und AP62300T arbeiten mit einer COT-Steuerung (Constant On-Time, COT) zur Reduzierung der Anzahl externer Komponenten. Dadurch wird ein schnelles Einschwingverhalten, eine einfache Schleifenstabilisierung und eine niedrige Ausgangsspannungswelligkeit ermöglicht.Die AP62300, AP62301 und AP62300T synchronen Abwärtswandler sind für die Reduzierung von elektromagnetischen Störungen (EMI) optimiert. Diese Bauteile verfügen über ein proprietäres Gate-Treiber-Schema, um Schaltknoten-Überschwingungen zu widerstehen, ohne die Einschalt- und Ausschaltzeiten des MOSFETS zu beeinträchtigen, wodurch das abgestrahlte Hochfrequenz-EMI-Rauschen, das durch die MOSFET-Schaltung ausgelöst wird, reduziert wird.
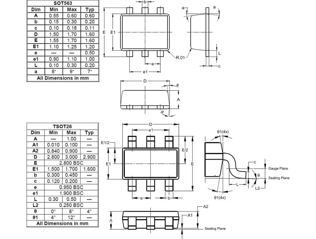
Die AP62300 und AP62301 sind in SOT563- und TSOT26-Gehäusen erhältlich. Der AP62300T ist in einem TSOT26-Gehäuse erhältlich. Diese Bauteile sind vollständig mit der EU-Richtlinie 2002/95/EC (RoHS), 2011/65/EU (RoHS 2) und 2015/863/EU (RoHS 3) konform.
Merkmale
- Breiter Eingangsbereich (VIN): 4,2 V bis 18,0 V
- Ausgangsspannung (VOUT): 0,8 V bis 7 V
- Dauerausgangsstrom: 3 A
- Referenzspannung
- AP62300 und AP62301: 0,8 V ±1 % bei TA=+ 25 °C
- AP62300T: 0.763V ±1 % bei TA = +25 °C
- Schaltfrequenz: 750 kHz (V IN = 12 V, VOUT = 5 V)
- Niedriger Ruhestrom: 155 μA (Impulsfrequenzmodulation)
- Wirkungsgrad von bis zu 83 % bei leichter Last von 5 mA
- Proprietäres Gate-Treiberdesign für beste EMI-Reduzierung
- Schutzschaltung
- Unterspannungssperre (UVLO)
- Zyklus-für-Zyklus-Talstrombegrenzung
- Thermische Abschaltung
- Gehäuseoptionen
- AP62300 und AP62301: SOT563, TSOT26
- AP62300T: TSOT26
- Vollständig RoHS-konform und vollständig bleifrei
- Halogen- und antimonfreies umweltfreundliches Bauteil
Applikationen
- Verteilte Bus-Stromversorgungen: 5 V und 12 V
- Flachbild-Fernseher und -Bildschirme
- Set-Top-Boxen
- Unterhaltungselektronik
- FPGA-, DSP- und ASIC-Versorgungen
- Weißware und Küchenkleingeräte
- Home-Audiosysteme
- Netzwerksysteme
- Universal-Punktlast
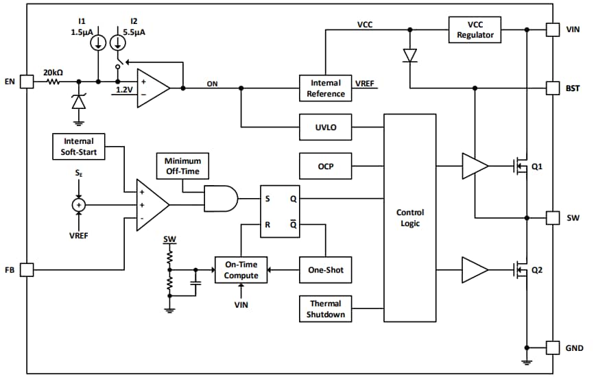
Funktionales Blockdiagramm
Typische Applikations-Schaltung
Gehäuseabmessungen
Veröffentlichungsdatum: 2020-06-17
| Aktualisiert: 2024-08-01
