Diodes Incorporated APR346 Synchrongleichrichtungs-Controller
Der Diodes Incorporated APR347 sekundärseitige Synchrongleichrichtungs-Controller ist für die Bereitstellung eines idealen Ansteuerungssignals mit einer geringeren Anzahl externer Komponenten ausgelegt. Zu den Applikationen des APR347 gehören Adapter und Ladegeräte für Handys und kabellose Telefone, ADSL-Modems (asymmetrischer digitaler Teilnehmer-Anschluss, ADSL) und tragbare Geräte. Die Synchrongleichrichtung kann die sekundärseitige Gleichrichterverlustleistung wirksam reduzieren. Darüber hinaus kann der APR347 Controller Hochleistungslösungen für 3,3-V- bis 15-V-Ausgangs-Spannungsapplikationen liefern. Das Bauteil ist in einem SOT26-Gehäuse verfügbar.Merkmale
- Synchrongleichrichtung für DCM-Flybackbetrieb
- Eliminiert die resonante Kreisstörung
- Wenige externe Komponenten
- Bleifrei und RoHS-konform
- Halogen- und antimonfrei
Applikationen
- Adapter/Ladegeräte für Handys/kabellose Telefone
- ADSL-Modems
- MP3 und andere tragbare Apparate
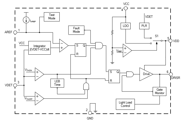
Blockdiagramm
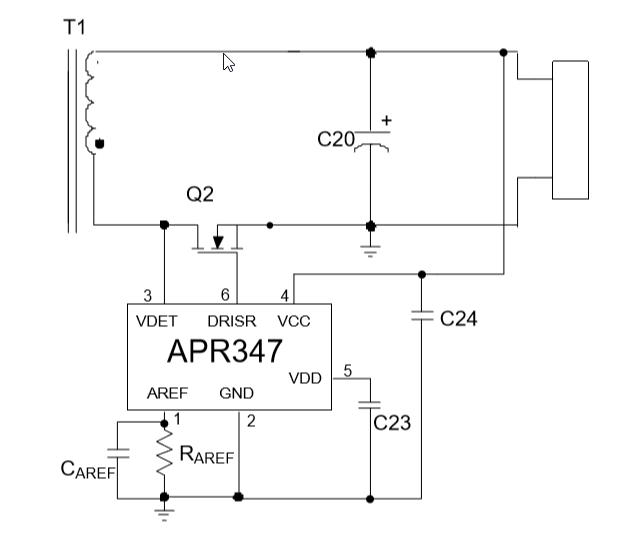
Applikations-Schaltung
Veröffentlichungsdatum: 2019-11-26
| Aktualisiert: 2023-08-09
