Diodes Incorporated AP3129 Hochleistungs-Multimodus-PWM-Controller
Der AP3129 Multimodus-PWM-Controller von Diodes Incorporated bietet einen hohen Wirkungsgrad bei geringer Last für IoT-Applikationen. Der AP3129 Controller ist mit einer proprietären Eliminierungstechnologie für hörbares Rauschen ausgestattet, um das akustische Rauschen von elektronischen und magnetischen Komponenten zu minimieren. Der AP3129 Multimodus-Controller ändert den Betriebsmodus entsprechend den Lastbedingungen. Dieses Bauteil arbeitet im Continuous-Conduction-Modus (CCM) unter Hochlastbedingungen und wird mit seinem proprietären Burst-Modus bei geringen Lasten betrieben. Die Controller-Architektur ist zur Autorisierung einer transienten Spitzenleistungsauslenkung für Spitzenlast ausgelegt. Die PWM-controller-Frequenz kann von 65 kHz auf 130 kHz erhöht werden, bis das Spitzenereignis verschwindet. Zu den typischen Applikationen gehören IoT-offline-Leistung, smart-Lautsprecher, AC-Lüfter, Reiskocher, shavers, Milchmaschinen, TV/monitor-standby-Leistung, AC/DC-Adapter oder Schnellladegeräte.Merkmale
- Mehrere Betriebsmodi:
- Maximale Frequenz für Spitzenlast: 130 kHz
- Festfrequenz-CCM-Betrieb für eine Volllast: 65 kHz
- Maximale Klemmfrequenz für QR-Modus: 80 kHz
- Talschaltbetrieb im umweltfreundlichen Modus
- Burst-Modus-Steuerung für leichte Last
- Hoher Wirkungsgrad bei leichter Last (> 90 % Wirkungsgrad bei 10 % Last)
- Proprietäre Technologie zur Rauschunterdrückung
- Softstart während des Startvorgangs
- Interner Neigungsausgleich
- Frequenz-Dithering zur Reduzierung von EMI
- VCC -Wartungsmodus
- Niedrige Leerlaufleistung
- Umfassende Systemschutzfunktionen
- Sekundärspulen-Kurzschlusssicherung
- VCC -Überspannungsschutz (VOVP)
- Leitungs-Überspannungsschutz (LOVP)
- Überlastschutz (OLP)
- Zyklus-für-Zyklus-Überstromschutz
- Pin-Fehlerschutz
- Brown-In/Out-Schutz (BNI/BNO)
- Sekundärseitiger OVP (SOVP) und UVP (SUVP)
- Internes OTP
- SOT26 (Typ CJ) ist verfügbar
Applikationen
- IoT-Offline-Leistung
- Haushaltsgeräte (Smart-Lautsprecher, AC-Lüfter, Reiskocher, Rasierer und Milchmaschinen)
- Fernseher-/Monitor-Standby-Leistung
- AC/DC-Adapter oder Schnellladegeräte
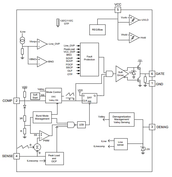
Funktionales Blockdiagramm
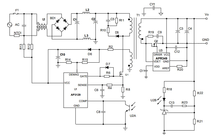
Applikations-Schaltung – Diagramm
Veröffentlichungsdatum: 2023-08-01
| Aktualisiert: 2023-09-26
