Diodes Incorporated AL1692 LED-Treiber-Controller
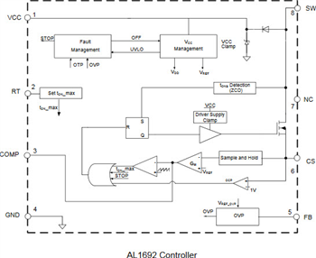
Der LED-Treiber-Controller AL1692 von Diodes Inc. ist eine plattformbasierte Designlösung für Triac-dimmbare LED-Lampen. Die AL1692-Baureihe ist sowohl als nur-Controller- als auch als integrierte MOSFET-Version erhältlich. Die integrierten MOSFET-Versionen der AL1692 LED bieten eine kostengünstige Lösung mit kompakter PCB-Größe und direkt angesteuerten Lampen von 3 W bis 20 W. Die reine Controller-Version kann bei Verwendung mit einem externen MOSFET Applikationen mit höherer Leistung bis zu 25 W unterstützen. Die einstufige, nicht isolierte Abwärts-Aufwärts-Konfiguration der AL1692 ist für Offline-Triac-dimmbare LED-Beleuchtungsapplikationen vorgesehen und bietet einen hohen Leistungsfaktor und eine hohe Triac-Dimmer-Kompatibilitätslösung zur Erfüllung der Solid State Lighting (SSL)-Standards der National Electrical Manufacturers Association (NEMA). Der LED-Treiber-Controller AL1692 eliminiert die Hilfswicklung und sorgt für einen genauen Ausgangs-LED-Strom, der eine hervorragende Leitungs- und Lastregelung gewährleistet, während der Betrieb im Begrenzungsleitungsmodus (BCM) einen hohen Umwandlungswirkungsgrad erreicht und das EMI-Design zur weiteren Reduzierung der BOM-Kosten vereinfacht. Verbesserte interne Schutzfunktionen, wie LED-Leerlaufabschaltung/Schutz vor Kurzschluss, Überhitzungs-, Unterspannungssperre, Ausblenden der ansteigenden Flanke, Zyklus-für-Zyklus-Überstromschutz und thermischer Foldback-Schutz verbessern die Systemsicherheit und Zuverlässigkeit. Die nur-Controller-Version des AL1692 wird in einem SO-8-Gehäuse angeboten, während die MOSFET-Optionen in einem SO-7-Gehäuse verfügbar sind.The AL1692 LED driver-controller eliminates auxiliary winding and provides an accurate output LED current that ensures excellent line and load regulation, while its operation in boundary conduction mode (BCM) achieves high‑conversion efficiency and eases EMI design to further reduce BOM cost. Enhanced internal protection features, such as LED open/short circuit protection, overtemperature, undervoltage lockout, leading-edge blanking, cycle-by-cycle overcurrent protection, and thermal fold‑back protection improve system safety and reliability. The controller-only version of the AL1692 is offered in a SO-8 package, while the MOSFET options are supplied in a SO-7 package.
Merkmale
- Internal High-Voltage MOSFET Options
- 400V/3A
- 600V/2A
- 700V/1A
- RDSON 4Ω and 1.8Ω for Super-Junction
- Tight Current Sense Tolerance: ±3%
- Low Startup Current: 130μA
- Low Operation Current: 170μA
(Switching Frequency at 4kHz) - Single Winding Inductor
- Wide Range of Dimmer Compatibility
- NEMA SSL6 Dimming Curve Compliant
- Overtemperature Protection (OTP)
- -40Cº to +105ºC operating temperature range
- Internal Protections
- Undervoltage Lockout (UVLO)
- Leading-Edge Blanking (LEB)
- Cycle-by-Cycle Overcurrent Protection (OCP)
- Output Open/Short Protection (OVP/OSP)
- Thermal Foldback Protection (TFP)
- Package options
- SO-8 (controller only)
- SO-7 (with MOSFET)
- Totally Lead-Free and Fully RoHS Compliant
- Halogen and Antimony Free
Applikationen
- Dimmable 230V LED
- GU10/PAR lamps
- Class-A/B/P lamps
- Filament lamps
- Offline LED Power Supply Drivers
- Dimmable 120V LED
- Class-A lamps
- PAR3x lamps
Additional Resources
Veröffentlichungsdatum: 2017-02-10
| Aktualisiert: 2023-03-16
