Broadcom AFBR-57B4APZC LC-Duplex-SFP-Transceiver
Der Broadcom AFBR-57B4APZC LC-Duplex-SFP-Transceiver ermöglicht Systemdesignern die Implementierung der DC-zu-50MBaud-Datenübertragung über 2 km mit (62,5µm/125µm) Multimodus-Fasern. Der AFBR-57B4APZC LC-Duplex-SFP-Transceiver unterstützt einen LC-Duplex-Steckverbinder. Der AFBR-57B4APZC Transceiver von Broadcom verwendet die serielle 2-Wire-Schnittstelle, die im SFF-8472 MSA definiert ist und Echtzeit-Informationen über Modultemperatur, Sender-Versorgungsspannung und durchschnittliche Eingangsleistung des Empfängers bietet. Der Transceiver zeichnet sich durch eine erhöhte Robustheit in rauen Umgebungen durch eine konforme Beschichtung aus.Der AFBR-57B4APZC Sender besteht aus einem 850 nm Klasse 1 Laser-konformen VCSEL mit einem integrierten Treiber-IC. Der AFBR-57B4APZC Empfänger verwendet eine vollständig integrierte Einzelchip-Lösung, die eine ausgezeichnete Immunität gegen EMI und eine schnelle transiente dV/dt-Unterdrückung bietet. Das Transceiver-Gehäuse ist mit dem SFP-MSA (Small Form Pluggable) mit der LC-Duplex-Steckverbinderoption kompatibel. Das SFP-Gehäuse bietet eine Hot-Plug-Funktion, die die Installation des Moduls ermöglicht, auch wenn der Host online und in Betrieb ist. Der Transceiver benötigt für eine optimale Leistung ein 3,3 VDC-Netzteil.
Merkmale
- Unterstützung der Datenrate von DC bis 50 MBaud
- Einzelne 3,3 V Stromversorgung
- Hergestellt in einer ISO 9001-zertifizierten Einrichtung
- 850 nm VCSEL-Sender
- Verbindungsdistanz von bis zu 2 km mit einer Multimodus-Glasfaser von 62,5 µm/125 µm
- Geringer Strom und geringe Verlustleistung
- Unter Spannung einsteckbarer SFP-Steckverbinder
- Kompatibel mit SFP-MSA-Spezifikation
- 2000 m maximale Entfernung
- Datenrate: 50 MBd
- SFP-Formfaktor
- Konform mit FDA IEC60825-1 Klasse 1 Lasersicherheit
- -40 °C bis +85 °C Betriebstemperaturbereich
- Hervorragendes EMI- und EMV-Verhalten
- Integrierter 850 nm VCSEL und Treiber-IC mit LVTTL Eingangslogiksender
- Integrierte PIN-Diode und Digitalisierungs-IC mit LVTTL Ausgangslogikempfänger
- Für raue Umgebungen getestet gemäß IEC 60068-2-11 und GR-63-CORE
- Bleifrei und RoHS-konform
Applikationen
- Stromumspannwerk-Automatisierung
- HVDC
- Industrienetzwerke über Multimodus-Glasfaser
Funktionsdiagramm
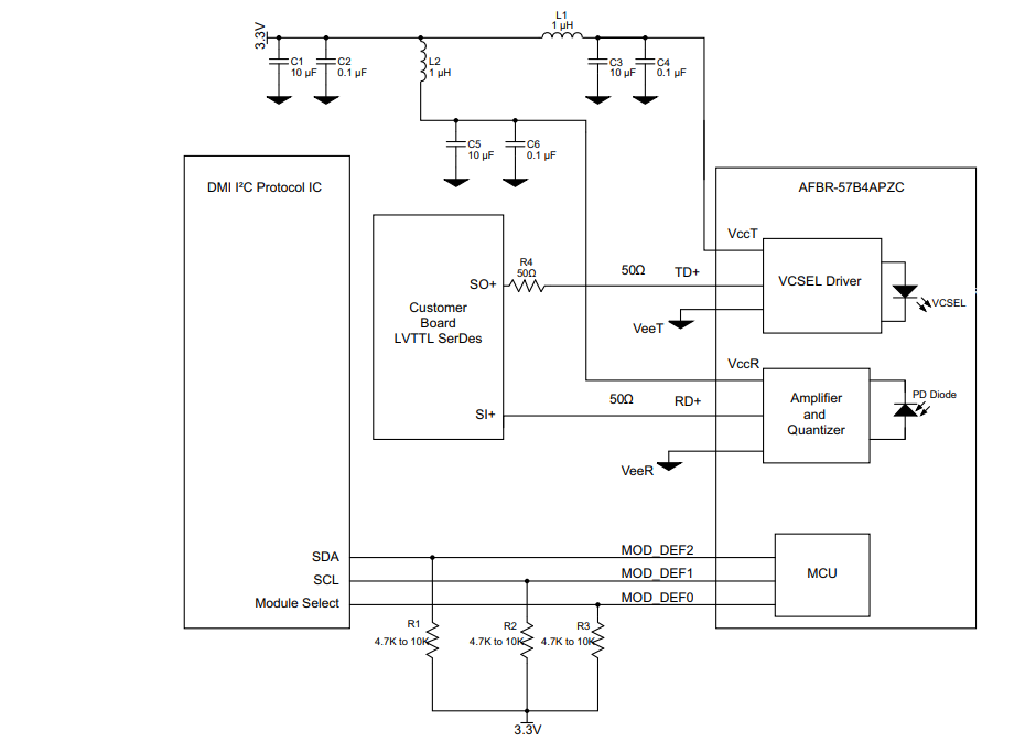
Empfohlene Applikations-Schaltung
Abmessungen
Weitere Ressourcen
Veröffentlichungsdatum: 2020-10-23
| Aktualisiert: 2024-03-26
