Broadcom AFBR-2529SIZ Glasfaser-Empfänger
Der Broadcom® AFBR-2529SIZ Glasfaser-Empfänger besteht aus einem IC mit einer integrierten Fotodiode zur Bereitstellung eines mit der TTL-Logikfamilie kompatiblen Ausgangs. Dieser Empfänger wird mit einer Polymer-Glasfaser von 1 mm mit jeder Art von Signal von DC bis zu einer Datenrate von 50 MBd bei Entfernungen von bis zu 50 m betrieben. Der AFBR-2529SIZ Empfänger arbeitet mit einem Kunststoff-umhüllten Siliziumdioxid (PCS) auch bei Entfernungen von bis zu 200 m bei 10 MBd und 120 m bei 50 MBd. Dieser Empfänger ist ein 4-Pin-Bauteil, das in einem vielseitigen Link-Gehäuse untergebracht ist. Die vielseitigen Link-Komponenten können zur Reduzierung des Platzes und zur Bereitstellung von Dual-Verbindungen mit den Duplex-Steckverbindern verriegelt (N-zusammengeplext) werden.Der AFBR-2529SIZ Glasfaser-Empfänger verfügt über einen Überwachungsausgang, der eine analoge Spannung proportional zur durchschnittlichen optischen Eingangsleistung bietet. Es sind verschiedene Simplex- und Duplex-Anschlüsse sowie POF-Kabel für vielseitige Link-Komponenten verfügbar. Die AFBR-16xxZ Sender von Broadcom verwenden eine 650nm-LED-Quelle mit integriertem Optik- und Treiber-IC für Glasfaserverbindungen mit dem AFBR-2529SIZ Empfänger. Der AFBR-2529SIZ Empfänger liefert invertierte Ausgangssignale, bei denen ein LIGHT-ON den Datenausgang LOW und umgekehrt anzeigt. Zu den Applikationen der 50MBd-Systeme gehören Industriesteuerung und Fabrikautomatisierung, Hochspannungsisolierung und Beseitigung von Erdschleifen.
Merkmale
- RoHS-konform
- Analoger Überwachungsausgang (RSSI)
- Datentransmission bei Signalraten von DC bis zu 50 MBd
- Integrierte PIN-Diode und Digitalisierungs-IC mit TTL-Ausgangslogik
- Mit einem POF von 1mm über den Betriebstemperaturbereich: Entfernung von bis zu 50 m
- Entfernung von bis zu 200m bei 10 MBd und 120 m bei 50 MBd mit einem PCS von 200 µm über den Betriebstemperaturbereich
- Betriebstemperaturbereich: -40 °C bis 85 °C
- Empfänger-Stromversorgungsspannung von 3,3 V oder 5 V
- 20 mA Versorgungsstrom
- Kompatibel mit der vielseitigen Link-Produktfamilie von Steckverbindern von Broadcom
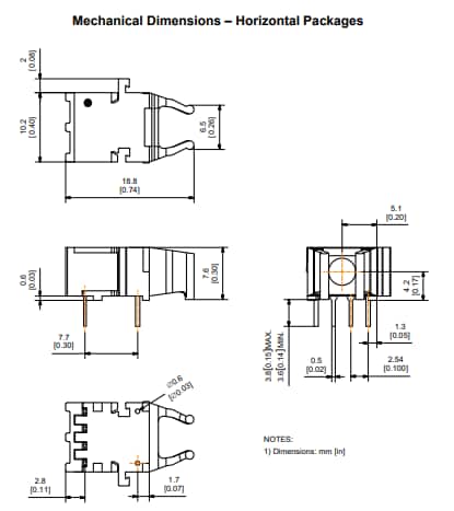
- Verfügbar in horizontalem Gehäuse
Applikationen
- Industriesteuerung und Fabrikautomatisierung
- Erweiterung der seriellen RS-232- und RS-485-Anschlüsse
- Hochspannungsisolierung
- Beseitigung von Erdschleifen
- Reduziert die Anfälligkeit von Spannungstransienten
- Fortgeschrittenes Wartungsmanagement von optischen Verbindungen durch Überwachung der eingehenden optischen Empfangsleistung
Weitere Ressourcen
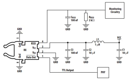
AFBR-2529SIZ Empfohlene Empfänger-Applikations-Schaltung
AFBR-2529SIZ Pin-Beschreibung
