Broadcom ACFJ-3530T Smart-Gate-Drive-Optokoppler

Broadcom ACFJ-3530T Smart-Gate-Drive-Optokoppler verfügen über einen integrierten Flyback-Controller für einen isolierten DC/DC-Wandler und eine IGBT-Entsättigungserkennung mit Sanftabschaltschutz und Fehlerrückmeldung. Darüber hinaus verfügen diese Optokoppler über eine Unterspannungssperre mit Feedback und eine aktive Miller-Stromklemme. Die ACFJ-3530T R2Coupler™-Optokoppler bieten eine schnelle Laufzeitverzögerung und eine ausgezeichnete Timing-Versatzleistung, die eine ausgezeichnete Timing-Steuerung und einen hervorragenden Wirkungsgrad ermöglicht. Diese Optokoppler verfügen über eine hohe Rauschimmunität, eine maximale Laufzeitverzögerung von 200 ns und werden in einem Automotive-Temperaturbereich von -40 °C bis +125 °C betrieben. Zu den typischen Applikationen gehören IGBT-/SiC-MOSFET-Gate-Treiber für Traktionswechselrichter, Ladegeräte sowie Heizung, Lüftung und Klimaanlage (HLK).

Merkmale

  • Gemäß der AEC-Q100 Klasse 1 Testrichtlinien qualifiziert
  • Integrierter Flyback-Controller für isolierte DC/DC-Wandler-Stromversorgungssteuerung und Diagnose
    • 16 V ±5 % geregelte Ausgangsversorgungsspannung
    • Programmierbare negative Versorgung
    • Versorgungsausgangs-Überlastschutz
    • Kurzschluss-Sicherung am Versorgungsausgang
    • Externer Primärschalter, der sich hervorragend für Lastabwurf-Testbedingungen und Hochleistungsskalierung eignet
  • Integrierter ausfallsicherer IGBT-Schutz
    • IGBT-Desat-Überstrommessung, „sanfte“ IGBT-Abschaltung und Fehlerrückmeldung
    • Unterspannungssperre (UVLO) mit Feedback
  • Hohe Störfestigkeit
    • 50 kV/μs bei VCM = 1500 V Gleichtaktunterdrückung (CMR)
    • Miller-Stromklemmen
    • Direkter LED-Eingang mit niedriger Eingangsimpedanz und niedriger Rauschempfindlichkeit
    • Negative Gate-Vorspannung
  • SO-24-Gehäuse mit 8 mm Kriech- und Luftstrecke
  • Behördliche Genehmigungen
    • UL1577, CSA
    • IEC 60747-5-5

Applikationen

  • IGBT-/SiC-MOSFET-Gate-Treiber für:
    • Traktionswechselrichter
    • Ladegeräte
    • HVAC

Technische Daten

  • -40 °C bis +125 °C automotive-Temperaturbereich
  • Mindest-Spitzenausgangsstrom: ±1,5 A
  • 2 A Mindest-Miller-Klemmen-Senkenstrom
  • 200 ns maximale Verzögerungszeit

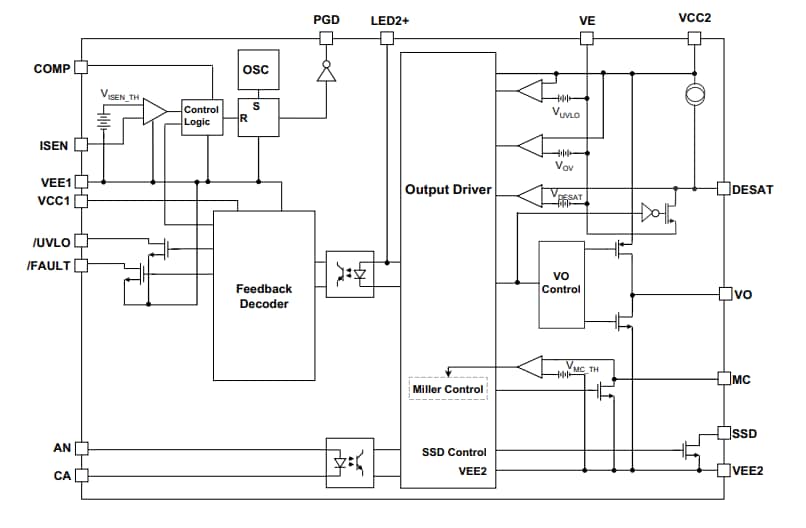
Funktionales Blockdiagramm

Blockdiagramm - Broadcom ACFJ-3530T Smart-Gate-Drive-Optokoppler
Veröffentlichungsdatum: 2020-12-28 | Aktualisiert: 2024-03-27