Bourns Bauteile für Schaltkreisschutz
Bourns fertigt/liefert eine große Auswahl von Schaltungsschutztechnologien, einschließlich Sicherungen, PTC-Thermistoren, Varistoren, GDTs, rückstellbare Wärmeabschaltgeräte, Überspannungsableiter, Hybrid-Schutzvorrichtungen, diskrete Halbleiterlösungen und vieles mehr. Ein zuverlässiger Überspannungsschutz ist ein entscheidender Faktor beim Design, um die Betriebssicherheit von Unterhaltungselektronik-Applikationen, Industrie-/Kommunikationsanlagen, Fahrzeuganwendungen, Batterielade-/Energiespeicher-Infrastrukturen und erneuerbare Energy-Harvesting-Ökosystemen zu gewährleisten.Überspannungen können empfindliche oder exponierte Geräte beschädigen und zu Betriebsstörungen, Funktionsbeeinträchtigungen und Systemausfällen oder-zerstörungen und ganz zu schweigen zu Sicherheitsrisiken führen. Die bevorzugte Methode zum Schutz von Menschen und Geräten vor Überspannungen besteht darin, die Überspannung zu blockieren. Diese Taktik erfordert die Anwendung eines Überspannungsschutzes an dem Punkt einer Schaltung, der alle nachgeschalteten Geräte und Anlagen schützt, wie z. B. die Einbeziehung eines Überspannungsschutzes für das gesamte Gebäude, die Integration eines Überspannungsschutzes in die Geräte und Anlagen selbst, oder beides.
Um sicherzustellen, dass die richtigen Überspannungsschutzkomponenten von Bourns für eine bestimmte Applikation ausgewählt werden, müssen verschiedene Elemente bestimmt werden: maximale Dauerbetriebsspannung, maximale Rückwärtsbetriebsspannung, Spitzenstrom, Spitzenleistung und Klemmspannung.
E-Book
Überspannungsschutzbauteile
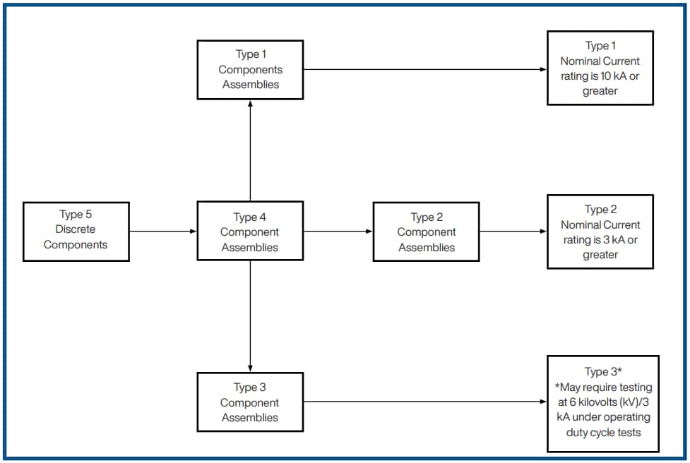
Aufschlüsselung der 5 Typen
