Azoteq IQS231BEV02-S Evaluation Kit
Azoteq IQS231BEV02-S Evaluation Kit includes a shield board, three stamp modules, and many ICs connected to a PC through the CT210A USB dongle programmer. The kit allows evaluation of user proximity, quick release ability, and threshold input select option with GUI. The IQS231B ProxSense® IC is a self-capacitance controller intended for SAR applications where a reliable proximity detection function is needed along with human and inanimate object distinction.Kit Contents
- 1x IQS231A Shield board
- 3x IQS231A Stamp module
- 10x IQS231A ICs
PCB Layout
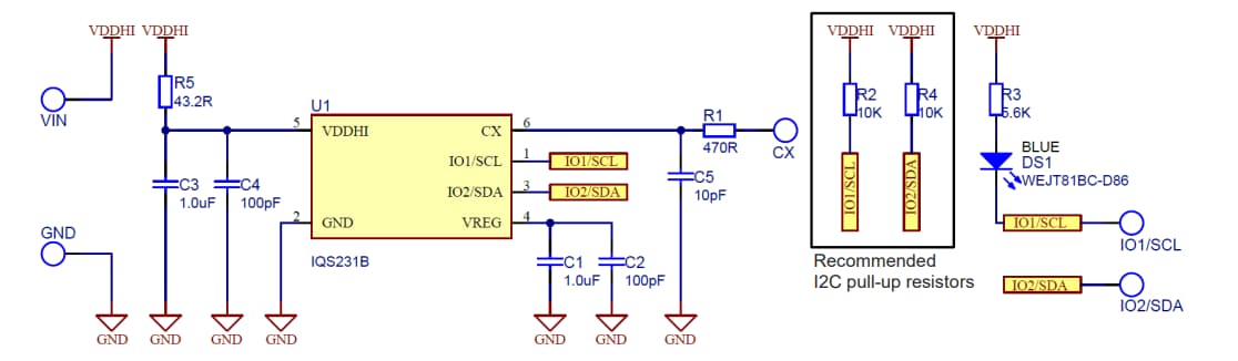
Reference Design
Veröffentlichungsdatum: 2023-03-09
| Aktualisiert: 2023-03-27
