Apex Microtechnology PA98 450V High-Power Operational Amplifiers

Apex Microtechnology PA98 450V High-Power Operational Amplifiers use a MOSFET output stage with a power bandwidth of up to 500kHz. The PA98 has a maximum continuous current of 200mA when operating within a safe area. Output voltages can swing up to ±215V with a dual supply and up to +440 volts with a single supply. The safe operating area (SOA) has no second breakdown limitations and is observed with all loads by choosing an appropriate current-limiting resistor. Highaccuracy is achieved with a cascode input circuit configuration.

Features

  • 450V (±225V) high voltage
  • 1000V/μs high slew rate
  • 200mA high output current

Applications

  • High voltage instrumentation
  • Piezo transducer excitation
  • Programmable power supplies up to 430V
  • Electrostatic transducers and deflection

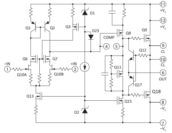
Equivalent Schematic

Apex Microtechnology PA98 450V High-Power Operational Amplifiers
Veröffentlichungsdatum: 2022-11-01 | Aktualisiert: 2023-08-09