Analog Devices / Maxim Integrated Maxim IC MAX232 Mehrkanal RS-232 Treiber / Empfänger
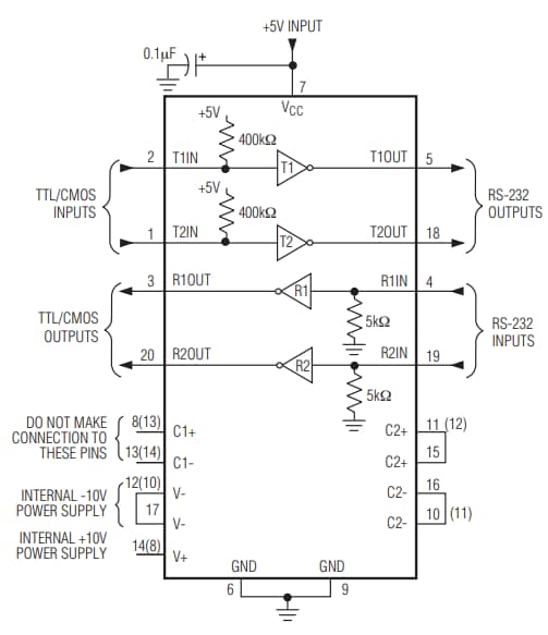
Die Maxim IC MAX232-Mehrkanal-RS-232-Treiber / Empfänger sind mit +5V betriebene Geräte, die für alle EIA/TIA-232E und V.28/V.24 Kommunikations-Schnittstellen, vor allem wenn ±12V nicht verfügbar ist, ausgelegt sind. Der Maxim IC MAX232 verwendet vier1,0µF externe Kondensatoren und kann Datenraten von 120kbps verarbeiten. Der MAX232A verfügt über 0,1µF externe Kondensatoren und hat eine 200kbps-Datenrate. Der MAX232E mit ±15kV ESD Schutz wurde für RS-232 und V.28 Kommunikationen in rauen Umgebungen entwickelt. Die Maxim MAX232-Mehrkanal-RS-232-Treiber / Empfänger verfügen außerdem über einen Energiesparmodus beim Abschalten und verringern die Verlustleistung auf unter 5µW. Zu den typischen Anwendungen gehören tragbare Computer, Modems mit niedrigem Energieverbrauch, Schnittstellenübertragung, batteriebetriebene RS-232-Systeme und RS-232-Multidrop-Netzwerke.Merkmale
- 3V to 5.5V power supply
- No. of RS-232 drivers/Rx: 2/2
- No. of external capacitors: 4
Applikationen
- Portable computers
- Low-power modems
- Interface translation
- Battery-powered RS-232 systems
- Multidrop RS-232 networks
View Results ( 33 ) Page
| Teilnummer | Datenblatt | Beschreibung | Übertragungsgeschwindigkeit | Verzögerungszeit Übertragungs |
|---|---|---|---|---|
| MAX232ECSE+T | ![]() |
RS-232-IC-Interface 15kV ESD-Protected, +5V RS-232 Transceivers | 120 kb/s | 3.5 us, 1 us |
| MAX232ACSE+ | ![]() |
RS-232-IC-Interface +5V-Powered, Multichannel RS-232 Drivers | 200 kb/s | 3.5 us, 1 us |
| MAX232ACSE+T | ![]() |
RS-232-IC-Interface +5V-Powered, Multichannel RS-232 Drivers | 200 kb/s | 3.5 us, 1 us |
| MAX232EESE+T | ![]() |
RS-232-IC-Interface 15kV ESD-Protected, +5V RS-232 Transceivers | 200 kb/s | 3.5 us, 1 us |
| MAX232ACPE+ | ![]() |
RS-232-IC-Interface +5V-Powered, Multichannel RS-232 Drivers | 200 kb/s | 3.5 us, 1 us |
| MAX232ACWE+ | ![]() |
RS-232-IC-Interface +5V-Powered, Multichannel RS-232 Drivers | 200 kb/s | 3.5 us, 1 us |
| MAX232ACWE+T | ![]() |
RS-232-IC-Interface +5V-Powered, Multichannel RS-232 Drivers | 200 kb/s | 3.5 us, 1 us |
| MAX232AEPE+ | ![]() |
RS-232-IC-Interface +5V-Powered, Multichannel RS-232 Drivers | 200 kb/s | 3.5 us, 1 us |
| MAX232AESE+ | ![]() |
RS-232-IC-Interface +5V-Powered, Multichannel RS-232 Drivers | 200 kb/s | 3.5 us, 1 us |
| MAX232AESE+T | ![]() |
RS-232-IC-Interface +5V-Powered, Multichannel RS-232 Drivers | 200 kb/s | 3.5 us, 1 us |
Veröffentlichungsdatum: 2011-06-08
| Aktualisiert: 2025-06-05

