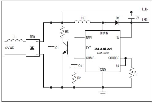
Maxim Integrated MAX16840 LED-Treiber mit integriertem MOSFET
Der MAX16840 LED-Treiber mit integriertem MOSFET von Maxim Integrated verfügt über eine proprietäre Eingangsstromsteuerung, die es ermöglicht, die LEDs eines solchen Gerätes über elektronische Umwandler zu betreiben und die Lichtstärke mit Standard-Phasenabschnittsdimmern zu dimmen (falls elektronische Umwandler vorhanden sind). Der Maxim Integrated Maxim MAX16840 LED-Treiber kann in Abwärts-, Aufwärts- und Abwärts-Aufwärts-Topologien eingesetzt werden. Er verfügt über einen integrierten 0,2Ω (max.), 48V-MOSFET-Schalter und verwendet die durchschnittliche Festfrequenz-Current-Mode-Steuerung. Der Maxim Integrated MAX16840 LED-Treiber ermöglicht die analoge Dimmung, bietet eine Thermal-Foldback-Funktion, einen Ausgangs-Überspannungsschutz und einen internen Überhitzungsschutz. Dieser Maxim Integrated LED-Treiber wurde für den Gebrauch mit MR16- und anderen LED-Beleuchtungen mit 12V AC- oder DC-Eingang entwickelt.
Merkmale
Steuerung des durchschnittlichen Eingangsstroms für den Betrieb mit elektronischen Umwandlern und die Dimmung
Buck-, Boost-, SEPIC- und Buck-Boost-Topologien
Integrierter 0,2Ω (Max.) 48V-MOSFET-Schalter
Analoge Dimmung und Thermal-Foldback-Funktion
Ausgangsüberspannungsschutz
Interner Überhitzungsschutz
-40°C bis +125°C Betriebstemperaturbereich
3mmx3mm, 10-Pin TDFN-Gehäuse
Anwendungsbereiche
MR16- und andere über 12VAC oder VDC betriebene LEDs