Analog Devices / Maxim Integrated MAXREFDES41 Referenzkonstruktion

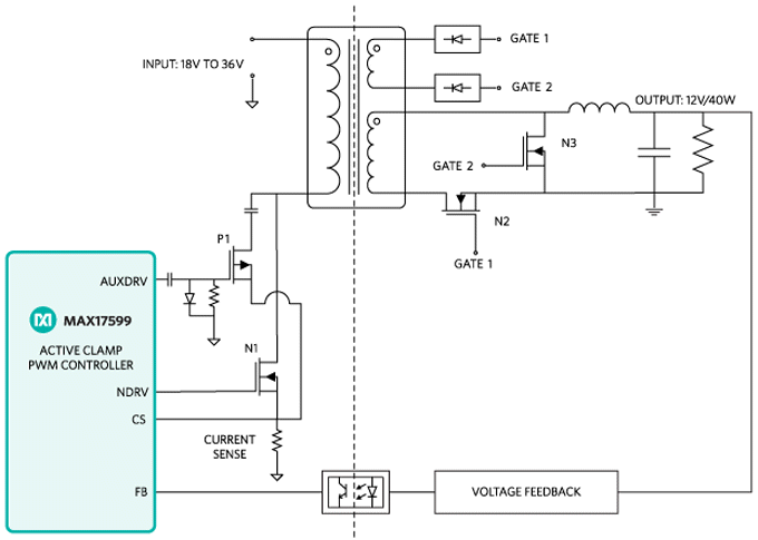
Die MAXREFDES41 Referenzkonstruktion von Maxim veranschaulicht die Anwendung des MAX17599 Niedrig-IQ-Strommodus-PWM-Regler mit einem großen Eingangsbereich und aktiver Klemme. Der MAX17599 enthält sämtliche Steuerungsschaltungen, die für die Konstruktion von industriellen Netzteilen mit isolierten Vorwärtswandlern mit weitem Eingangsbereich erforderlich sind. Die Referenzkonstruktion arbeitet über einen weiten Eingangsspannungsbereich von 18V bis 36V und liefert bis zu 3,5A am 12V-Ausgang. Die Referenzkonstruktion bietet die Active-Clamp Transformer Reset Topology für Vorwärtswandler. Diese Reset-Topologie hat zahlreiche Vorteile, einschließlich einer reduzierten Spannungsbeanspruchung der Schalter, einer Reduzierung der Umwandlergröße durch eine größere zulässige Flussschwankung und einem verbesserten Wirkungsgrad aufgrund der Eliminierung von dissipativen Snubber-Schaltungen. Diese Leistungsmerkmale resultieren in einem kompakten und kostengünstigen isoliertem Netzteil. Die Konstruktion ist für ein Schalten bei 250kHz eingestellt. Für EMI-empfindliche Anwendungen kann der Benutzer das Frequenzdithering-Schema programmieren, wodurch ein Betrieb im geringen EMI-Streuspektrum ermöglicht wird.

The reference design features the active-clamp transformer reset topology for forward converters. This reset topology has several advantages including reduced voltage stress on the switches, transformer size reduction due to larger allowable flux swing, and improved efficiency due to elimination of dissipative snubber circuitry. These features result in a compact and cost-effective isolated power supply. The design is set to switch at 250kHz. For EMI-sensitive applications, the user can program the frequency-dithering scheme, enabling low-EMI spread-spectrum operation.

Merkmale

  • Functional insulation
  • Compact and flexible
  • Low power dissipation
  • Minimal external components
  • Robust operation in adverse industrial environments

Applikationen

  • PLCs
  • Industrial process control
  • Industrial sensors
  • Telecom and datacom power supplies
  • Isolated battery chargers
  • Embedded computing

Block Diagram

Blockdiagramm - Analog Devices / Maxim Integrated MAXREFDES41 Referenzkonstruktion
Veröffentlichungsdatum: 2014-11-19 | Aktualisiert: 2023-04-12