Analog Devices / Maxim Integrated MAXM38643 nanoPower-Abwärtsmodul
Das Analog Devices MAXM38643 nanoPower-Abwärtsmodul verfügt über einen extrem niedrigen Ruheversorgungsstrom, der zur Verlängerung der Batterielaufzeit für Always-on-Geräte ausgelegt ist. Dieses Modul bietet einen Spitzenwirkungsgrad von 96 %. Das MAXM38643 Modul wird mit einem werksseitig vorprogrammierten VOUT von 0,5 V bis 5 V, einem einzelnen Widerstand einstellbaren VOUT von 0,7 V bis 3,3 V, einer Ausgangsspannungsgenauigkeit von ±1,75 % und einer Laststrombelastbarkeit von bis zu 600 mA geliefert. Dieses Modul von Analog Devices schützt das System in mehreren Anwendungsfällen durch Rückstromsperre bei Abschalt- und aktiven Entladungsfunktionen. Zu den typischen Applikationen gehören tragbare, platzbeschränkte Produkte, Wearables, Hearables, Einzel-Li+- und Knopfzellenprodukte sowie BLUETOOTH®-LE-Bauteile.Merkmale
- Erhöht die Batterielaufzeit:
- Extrem niedriger Ruheversorgungsstrom von 330 nA
- Abschaltstrom: 1 nA
- 96 % Spitzenwirkungsgrad und mehr als 88 % bei 10 µA
- Gängiger Betrieb mit benutzerfreundlichen Adressen:
- 1,8 V bis 5,5 V Eingangsbereich
- VOUT mit einzelnem Widerstand einstellbarer V OUT von 0,7 V bis 3,3 V
- Werksseitig vorprogrammierter VOUT von 0,5 V bis 5 V
- ±1,75 % Ausgangsspannungsgenauigkeit
- Laststrombelastbarkeit von bis zu 600 mA
- Schützt das System in mehreren Anwendungsfällen:
- Sperrstromsperre bei Abschaltung
- Aktive Entladungsfunktion
- Reduziert die Größe und erhöht die Zuverlässigkeit:
- Temperaturbereich: -40 °C bis +85 °C
- 10-Pin-eMGA-Gehäuse von 2,1 mm x 2,6 mm
Applikationen
- Tragbare platzbeschränkte Produkte
- Wearables
- Hearables
- Extrem stromsparendes IoT und NB-IoT
- BluetoothLE-Bauteile
- Einzelne Li+ und Knopfzellen-Produkte
- Drahtgebundene und drahtlose Produkte
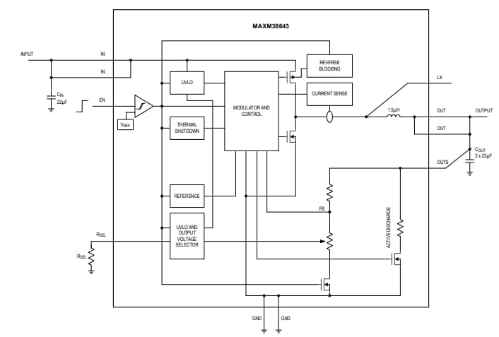
Blockdiagramm
Typische Applikations-Schaltung
Veröffentlichungsdatum: 2021-08-31
| Aktualisiert: 2024-10-31
