Analog Devices / Maxim Integrated MAX96724/F/R Evaluierungskits

Die Analog Devices MAX96724/F/R Evaluierungskits ermöglichen die Evaluierung der Bauelemente MAX96724, MAX96724F und MAX96724R unter Verwendung von standardmäßigen FAKRA-Koaxialkabeln oder einem MATE-AX-Kabel. Die Entserialisierer verfügen über eine hohe Bandbreite, serielle Gigabit-Multimedia-Links (GMSL-1 oder GMSL-2), Frequenzspreizung und Vollduplex-Steuerkanäle. Die MAX96724/F/R Evaluierungskits von Analog Devices enthalten eine benutzerfreundliche Windows 10®-kompatible grafische Benutzeroberfläche (GUI). Die Evaluierungskits enthalten einen auf dem Board installierten MAX96724, MAX96724F oder MAX96724R IC.

Merkmale

  • Der MAX96724 Entserialisierer akzeptiert GMSL-Daten von den Serialisierern und wandelt diese in MIPI CSI-2 um
    • Abwärtskompatibel, um serielle GMSL-1-Daten zu akzeptieren
    • Quad-Eingänge können GMSL-1 und GMSL-2 kombinieren und abstimmen.
    • Ausgänge sind konform mit den MIPI D-PHY v1.2- und CSI-2 v1.3-Spezifikationen
  • Windows 10 oder höher, kompatible Software-Unterstützung
  • USB-gesteuerte Schnittstelle (inkl. Kabel)
  • Leistungsstarke, einfach zu bedienende GUI für eine umfassende Bewertung der Geräteeigenschaften
  • Board, das über USB, einen 12 V Wand-Adapter oder ein externes Netzteil betrieben wird
  • Bewährtes PCB-Layout
  • Vollständig bestückt und getestet

Applikationen

  • Kamerasysteme mit hoher Auflösung
  • Erweiterte Fahrerassistenzsysteme (FAS)

Erforderliche Ausrüstung

  • MAX96724 DPHY Evaluierungskit
  • MAX96717 oder MAX96705, Serialisierer EV-Kits oder Kameramodule
  • FAKRA Koaxialkabel-Bestückung
  • PC mit Windows 10® oder höher und GMSL-2 Software
  • Stromversorgungsquelle (500 mA USB-Anschluss, 5 V/1 A DC-Stromversorgung oder 12 V DC-Stromversorgung über Buchse)
  • Mikro-USB-Kabel

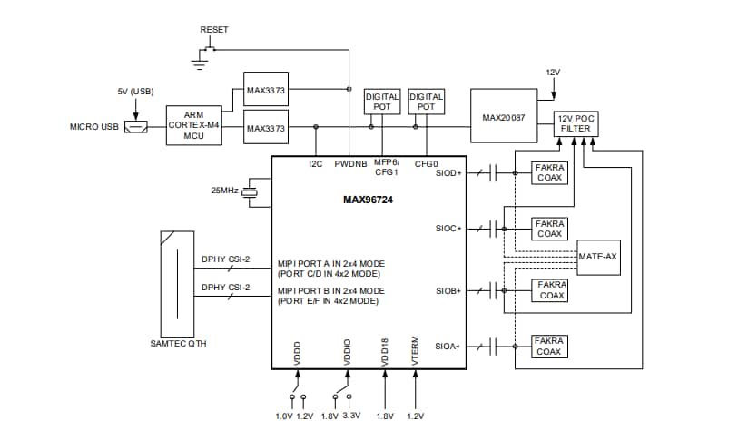
Blockdiagramm

Blockdiagramm - Analog Devices / Maxim Integrated MAX96724/F/R Evaluierungskits

Wichtige Bauelemente auf der Vorderseite des Boards

Analog Devices / Maxim Integrated MAX96724/F/R Evaluierungskits

Wichtige Bauelemente auf der Rückseite des Boards

Analog Devices / Maxim Integrated MAX96724/F/R Evaluierungskits

Standard Jumper-Positionen

Schaltungsanordnung - Analog Devices / Maxim Integrated MAX96724/F/R Evaluierungskits

Typische Applikation

Applikations-Schaltungsdiagramm - Analog Devices / Maxim Integrated MAX96724/F/R Evaluierungskits
Veröffentlichungsdatum: 2023-04-06 | Aktualisiert: 2023-04-12