Analog Devices / Maxim Integrated MAX5316 16-Bit-Digital-Analog-Wandler
Maxim Integrated MAX5316 16-Bit-Digital-Analog-Wandler (DACs) sind gepufferte Spannungsausgangs-DACs mit seriellem SPI-Eingang und hoher Genauigkeit in einem 24-Pin-TQFN-Gehäuse von 4 mm x 5 mm. Diese Bauteile verfügen über eine Genauigkeit von ±1 LSB INL (max.) und eine Genauigkeit von ±0,25 LSB DNL (typisch) über einen Temperaturbereich von -40 °C bis +105 °C. Der DAC-Spannungsausgang wird mit einer schnellen Einschwingzeit von 3 µs und einem niedrigen Offset- und Gain-Drift von ±0,6 ppm/°C FSR (typisch) gepuffert. Der Force-Sense-Ausgang (OUT) hält beim Treiben von Lasten mit langen Leitungslängen die Genauigkeit bei. Eine separate AVSS-Versorgung ist vorgesehen, um den Ausgangsverstärkern zu ermöglichen auf 0 V (GND) zu gehen, um die volle Linearität nahe der Erdung zu halten. Beim Einschalten stellen die Bauteile ihre Ausgänge auf Null oder auf einen Mittelwert. Der große Versorgungsspannungsbereich von 2,7 V bis 5,5 V mit integrierter niedriger Drift, sowie rauscharmen Referenzbuffern sorgen für Benutzerfreundlichkeit. Die MAX5316 DACs verfügen über eine 3-Draht-SPI-Schnittstelle von 50 MHz.Merkmale
- Ideal für ATE und Hochpräzisionsinstrumente:
- INL garantierte Genauigkeit von ± 1 LSB (max.) Übertemperatur
- Schnelle Einschwingzeit (3 µs) mit 10 kΩ || 100 pF Last
- Sicherer Einschalt-Reset auf Null- oder Mittelwert-DAC-Ausgang (Pin-wählbar)
- Vorgegebener Zustand des Ausgabebauteils bei Einschaltung und Reset im Systemdesign
- Negative Versorgungsoption (AVSS) ermöglicht die volle INL-/DNL-Leistung auf 0 V
- SPI-Schnittstelle kompatibel mit 1,7 V bis 5,5 V Logik
- Hohe Integration reduziert Entwicklungszeit und PCB-Fläche
- Gepufferter Spannungsausgang steuert 2-kΩ-Rail-to-Rail-Lasten direkt an
- Integrierter Referenzbuffer
- Keine externen Verstärker erforderlich
- Kleines 24-Pin-TQFN-Gehäuse von 4 mm × 5 mm
Applikationen
- Automatische Kalibrierung
- Automatische Testausstattung
- Kommunikationssysteme
- Datenerfassungssysteme
- Gain- und Offset-Anpassung
- Medizinische Geräte
- Prozesssteuerung und Servoschleifen
- Programmierbare Spannungs- und Stromquellen
- Prüf- und Messsysteme
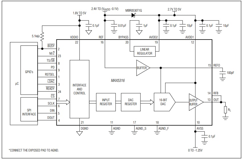
Typische Anwendungsschaltung
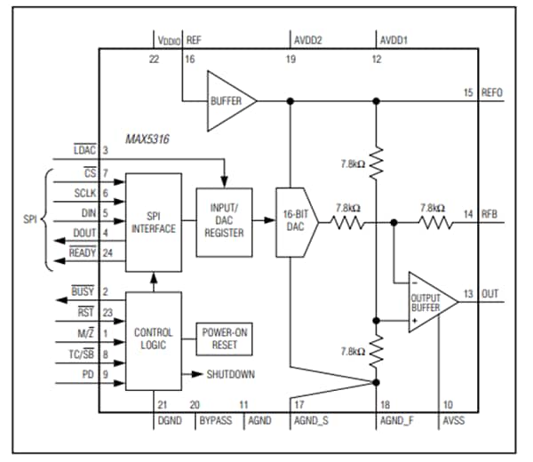
Funktionales Blockdiagramm
Veröffentlichungsdatum: 2019-10-25
| Aktualisiert: 2023-04-26
