Analog Devices / Maxim Integrated MAX5216LPTEVKIT Test-Kit
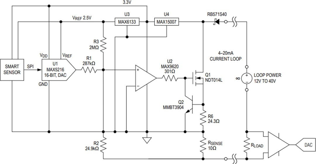
Das Maxim MAX5216LPTEVKIT Test-Kit ermöglicht die Auswertung des kreisbetriebenen 4–20mA- Stromschleifentransmitter-Referenzdesigns. Dieses Referenzdesign ist mit Fehlerstromsbegrenzungs-Funktionen und dem fertigem HART-Modem-Eingang und -Ausgang (Highway Addressable Remote Transducer) verfügbar. Dieses Kit verwendet die MAX5216, MAX6133, MAX9620 und MAX15007. Der MAX5216 ist ein Einzelkanal-, 16-Bit-, 3-Draht-SPI-Schnittstellen-DAC mit gepuffertem Ausgang und niedrigem Stromverbrauch. Der MAX6133 ist eine 3ppm/°C-Spannungsreferenz mit niedrigem Stromverbrauch. Der MAX9620 ist ein Einzelkanal-, Zero-Drift-Operationsverstärker mit hohem Wirkungsgrad und RRIO. Der MAX15007 ist ein 40V-LDO mit ultra-niedrigem Ruhestrom. Das Test-Kit enthält auch eine Windows XP®-, Windows® Vista®- und Windows®-7-kompatible Software, die eine einfache grafische Benutzeroberfläche (GUI) für das Testen dieses Referenzdesigns bietet.Merkmale
- Analog Devices MAX5216 is a single-channel, low-power, buffered-output, 3-wire SPI interface 16-bit DAC
- Analog Devices MAX9620 is a single-channel, zero-drift, high-efficiency operational amplifier with RRIO
- Analog Devices MAX6133 is a 3ppm/°C, low-power voltage reference
- Analog Devices MAX15007 is a 40V, ultra-low quiescent current low dropout regulator (LDO)
- Analog Devices MAXQ622 is a 16-bit microcontroller with an infrared module
- Wide 12V to 40V Input Supply Range
- Transfer 16-Bit Digital Code to 4–20mA Loop Current
- Offset and Gain Programmable
- < 0.02 % FS Current Error at +25°C
- < 0.1 % FS Current Error Over Temperature Range
- -40°C to +105°C Temperature Range
- 30mA ±20% Resistor-Selectable Current Limiting
- 200µA (typ), 300µA (max) Quiescent Current
- HART Modem Input and Output Ready
- Direct USB Communication through the MAXQ622 Microcontroller
- Windows XP-, Windows Vista-, and Windows 7 (32-Bit)-Compatible Software
- SPI Interface Terminals
- Proven PCB Layout
- Fully Assembled and Tested
Applikationen
- 2-Wire Sensors
- Automatic Test Equipment
- Automatic Tuning
- Communication Systems
- Gain and Offset Adjustment
- Portable Instrumentation
- Power Amplifier Control
- Process Control and Servo Loops
- Programmable Voltage and Current Sources
Block Diagram
Board Layout
Veröffentlichungsdatum: 2016-08-24
| Aktualisiert: 2024-05-09
