Analog Devices / Maxim Integrated Maxim Integrated MAX4252 Low-Distortion Op Amps

Analog Devices MAX4252 Low-Noise, Low-Distortion Op Amps offer rail-to-rail outputs and single-supply operation down to 2.4V. Analog Devices MAX4252 op-amps draw 400µA of quiescent supply current per amplifier while featuring ultra-low distortion (0.0002% THD), low input voltage-noise density (7.9nV/√Hz), and low input current-noise density (0.5fA/√Hz). These features make Analog Devices MAX4252 Low-Distortion Op Amps ideal for portable/battery-powered applications demanding low distortion and noise.

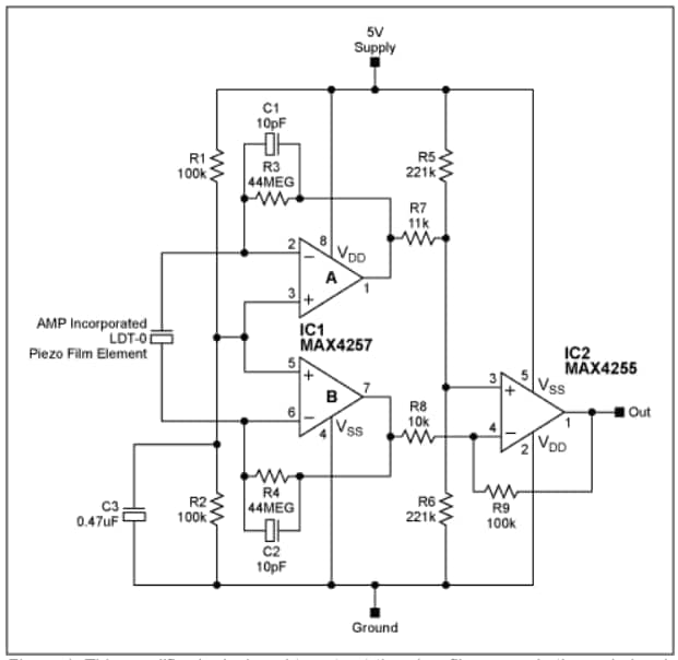
Block Diagram

Analog Devices / Maxim Integrated Maxim Integrated MAX4252 Low-Distortion Op Amps
View Results ( 5 ) Page
Teilnummer Datenblatt Beschreibung
MAX4252EUA+T MAX4252EUA+T Datenblatt Operationsverstärker UCSP, Single-Supply, Low-Noise, Low-Dist
MAX4252EBL+T MAX4252EBL+T Datenblatt Operationsverstärker UCSP, Single-Supply, Low-Noise, Low-Dist
MAX4252ESA+ MAX4252ESA+ Datenblatt Operationsverstärker UCSP, Single-Supply, Low-Noise, Low-Dist
MAX4252EUA+ MAX4252EUA+ Datenblatt Operationsverstärker UCSP, Single-Supply, Low-Noise, Low-Dist
MAX4252ESA+T MAX4252ESA+T Datenblatt Operationsverstärker UCSP, Single-Supply, Low-Noise, Low-Dist
Veröffentlichungsdatum: 2011-11-02 | Aktualisiert: 2023-04-13