Analog Devices / Maxim Integrated MAX40056 Evaluierungskit
Das Maxim Integrated MAX40056 Evaluierungskit ist ein vollständig bestücktes elektrisches Demonstrationskit, das ein bewährtes Design zur Evaluierung des MAX40056F/MAX40056T/MAX40056U Verstärkers bietet. Die MAX40056 sind hochpräzise, bidirektionale Hochspannungs-Strommessverstärker für PWM-Applikationen, wie z. B. Servomotorsteuerung und Magnetansteuerung. Das MAX40056 Evaluierungskit unterstützt den MAX40056FAUA+ in einem 8-Pin-µMAX-Gehäuse mit Gain = 50 V/V.Merkmale
- Präzise Echtzeit-Stromüberwachung mit Fehlererkennung
- Interne 1,5V-Referenz verfügbar
- Eingangsgleichtaktbereich von -0,3 V bis +65 V
- Temperaturbereich: -40 °C bis +125 °C
- Evaluiert das 8-μMAX MAX40056FAUA+-Bauteils
- Bewährtes PCB-Layout
- Vollständig bestückt und getestet
Erforderliche Ausrüstung
- MAX40056 EV-Kit
- 3A-DC-Stromversorgung von 0 bis 60 V für einen VCM-Eingang
- DC-Stromversorgung von +3,6 V, 100 mA des MAX40056F/MAX40056T/MAX40056U Bauteils
- +3,6 V DC-Stromversorgung oder ein Spannungskalibrator für OVC-/CIP-Eingang
- Elektronische Last, die zum Senken von 3 A fähig ist
- Drei digitale Voltmeter
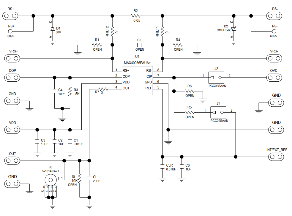
Schaltplan
Veröffentlichungsdatum: 2019-01-11
| Aktualisiert: 2023-04-24
