Analog Devices Inc. MAX33040E CAN-Transceiver
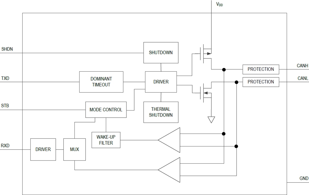
Der CAN-Transceiver MAX33040E von Analog Devices Inc. ist ein +3,3-V-CAN-Transceiver (Control Area Network, CAN) mit integriertem Schutz für Industrieapplikationen. Dieses Bauteil verfügt über einen erweiterten ±40 V Fehlerschutz auf CANH und CANL für Ausrüstungen, bei denen ein Überspannungsschutz erforderlich ist. Darüber hinaus enthält dieses Bauteil eine hohe ± 40 kV ESD (elektrostatische Entladung) HBM (Human Body Model) und einen Eingangsgleichtaktbereich (CMR) von±25 V auf CANH und CANL und übertrifft den ISO 11898-2 CAN-Standard von -2 V bis +7 V. Aufgrund dieser Eigenschaften eignet sich der CAN-Transceiver MAX33040E hervorragend für Applikationen, bei denen ein moderates elektrisches Rauschen vorhanden ist, das die Massepegel zwischen zwei Knoten oder Systemen beeinflussen kann. Darüber hinaus enthält dieses Bauteil einen Abschalt-Pin und einen Multifunktions-Standby-Pin.Der MAX33040E arbeitet mit einer Hochgeschwindigkeits-CAN-Datenrate und ermöglicht bis zu 5 Mb/s auf Netzwerken mit kurzer Reichweite. Die maximale Geschwindigkeit in großen Netzwerken kann durch die Anzahl der Knoten, die Art der verwendeten Verkabelung, die Stichprobenlänge und andere Faktoren begrenzt werden. Der MAX33040E enthält ein dominantes Timeout zur Verhinderung einer Bussperre, die durch einen Controller-Fehler oder einen Fehler auf dem TXD-Eingang verursacht wird. Wenn TXD länger als der tDOM im dominanten Zustand (niedrig) bleibt, wird der Treiber in den rezessiven Zustand umgeschaltet und der Bus wird freigegeben, wodurch die Kommunikation für andere Knoten ermöglicht wird. Dieses Bauteil verfügt über einen STBY-Pin für drei Betriebsmodi: Standby-Modus für geringen Stromverbrauch, normalen Hochgeschwindigkeitsmodus oder einen Modus mit langsamer Anstiegsrate, wenn ein externer 39,2-kΩ-Widerstand zwischen Masse und STBY-Pin verbunden ist.
Der CAN-Transceiver MAX33040E von Analog Devices ist in einem SOT-23-8-Gehäuse erhältlich und wird über einen Temperaturbereich von -40 °C bis +125°C betrieben.
Merkmale
- Integrierte Schutzfunktionen erhöhen die Robustheit
- Erhöhter Schutz auf CANH und CANL
- ±40 V Fehlertolerant
- ±40 kV ESD-HBM-Schutz
- ±25 V Erweiterter CMR
- Kurzschluss-Sicherung
- Sender-dominantes Timeout verhindert eine Sperrung
- Übertemperaturschutz
- Erhöhter Schutz auf CANH und CANL
- Flexible Design-Optionen
- Langsame Anstiegsrate zur Reduzierung von EMI
- Stromsparender Standby-Modus
- Hochgeschwindigkeitsbetrieb von bis zu 5 MBit/s
- Betriebstemperaturbereich: -40 °C bis +125 °C
- Kompaktes SOT-23-8-Gehäuse
Applikationen
- Industrieanlagen
- Messgeräte
- Motorsteuerung
- Gebäudeautomatisierung
- Industrie-Drohnen
- Service- und Ausbildungsroboter
Blockdiagramm
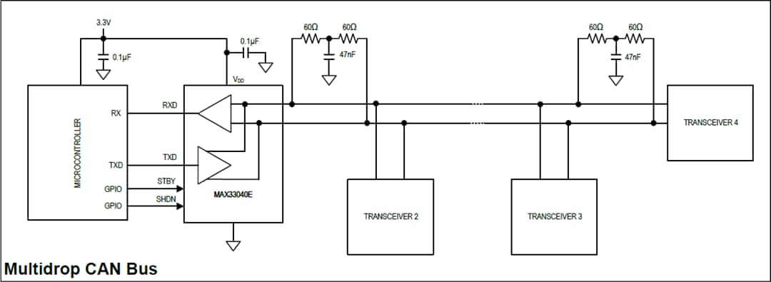
Typische Applikations-Schaltung
