Analog Devices / Maxim Integrated MAX31865 RTD-in-Digital Wandler
Maxim MAX31865 sind einfach zu bedienende Widerstand--Digital Wandler, optimiert für Platinwiderstandstemperaturdetektoren (RTDs). Ein externer Widerstand setzt die Empfindlichkeit fest, für welche der RTD verwendet wird, und eine Präzisions Delta-Sigma-ADC wandelt das Verhältnis des RTD-Widerstands zum Referenzwiderstand in digitaler Form. Die Eingänge des MAX31865 sind gegen Überspannungsstörungen bis zu ± 50 V geschützt. Programmierbare Erkennung von RTD-und Kabelbruch sowie Kurzschluss ist inbegriffen.Merkmale
- Simple conversion of platinum RTD resistance to digital value
- Handles 100Ω to 1kΩ (at 0°C) platinum RTDs (PT100 to PT1000)
- Compatible with 2-, 3-, and 4-wire sensor connections
- 21ms maximum conversion time
- 15-Bit ADC resolution; nominal temperature resolution 0.03125°C (varies due to RTD nonlinearity)
- Total accuracy over all operating conditions: 0.5°C (0.05% of Full Scale) max
- ±50V input protection
- Fully differential VREF inputs
- Fault detection (open RTD element, RTD shorted to out-of-range voltage, or short across RTD element)
- SPI-compatible interface
- 20-pin TQFN package
Applikationen
- Industrial equipment
- Instrumentation
- Medical equipment
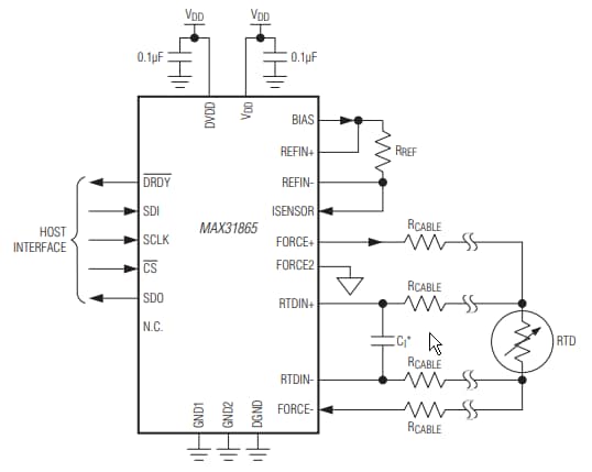
Application Circuit
Veröffentlichungsdatum: 2014-02-11
| Aktualisiert: 2023-04-11
