Analog Devices / Maxim Integrated MAX31328 I2C-Echtzeituhr (RTC)

Die Analog Devices Inc. MAX31328 I2C-Echtzeituhr (RTC) ist ein kostengünstiges und extrem genaues Bauteil für die Zeiterfassung mit einem integrierten temperaturkompensierten Quarzoszillator (TCXO) und Quarz. Das Bauteil enthält einen Batterieeingang und hält eine genaue Zeitmessung aufrecht, wenn der Hauptstrom zum Bauteil unterbrochen wird. Die Integration des Quarzresonators verbessert die langfristige Genauigkeit des Bauteils und eliminiert die Notwendigkeit eines externen Quarzes im System. 

Die MAX31328 RTC speichert Sekunden, Minuten, Stunden, Tage, Daten, Monate und Jahre. Das Datum am Monatsende wird automatisch für Monate mit weniger als 31 Tagen angepasst. Dies betrifft auch Schaltjahre. Die MAX31328 kann im 24- oder 12-Stunden-Format mit einer aktiven/inaktiven AM/PM-Anzeige, betrieben werden. Zwei programmierbare Zeitalarme und ein programmierbarer Rechteckwellen-Ausgang werden bereitgestellt. Adressen und Daten werden seriell über einen bidirektionalen I2C-Bus übertragen. Eine temperaturkompensierte Präzisions-Spannungsreferenz und eine Komparatorschaltung überwachen den Status von VCC, um Leistungsausfälle zu erkennen und bei Bedarf automatisch auf die Backup-Versorgung umzuschalten. Darüber hinaus überwacht das Bauteil den Reset-Pin (RST) als einen Drucktasten-Eingang zur Erzeugung eines Mikroprozessor-Resets.

Die ADI MAX31328 Echtzeituhr wird in einem kompakten LGA-Gehäuse (Land Grid Array) von 5 mm x 5 mm angeboten und verfügt über einen Betriebstemperaturbereich von -40 °C bis +85 °C.

Merkmale

  • Hochpräzise RTC bietet eine vollständige Verwaltung aller Zeiterfassungsfunktionen
    • Vollständiger Uhr-/Kalenderfunktionsumfang einschließlich Sekunden, Minuten, Stunden, Tage, Datum, Monat und Jahr mit Schaltjahrkompensation bis zum Jahr 2100
    • Geringer Batteriestrom für Zeiterfassung von 660 nA
    • Genauigkeit der Zeiterfassung von ±3,5 ppm (±0,302 Sekunden/Tag) von -40 °C bis +85 °C
    • Zwei Tageszeitalarme
    • Temperaturkompensierter programmierbarer Rechteckwellen-Ausgang
    • Register für Alterungs-Trimmung
    • Entprellungseingang für RST-Ausgangs-/Drucktasten-Reset
    • Digitaler Temperatursensor mit einer Genauigkeit von ±3 °C
    • Versorgungsspannung: +2,3 V bis +5,5 V
  • Einfache serielle Schnittstelle verbindet sich mit den meisten Mikrocontrollern
    • I2C-Schnittstelle (400 kHz)
  • Batterie-Backup-Eingang für ununterbrochene Zeiterfassung
    • Stromsparender Betrieb verlängert die Batterie-Backup-Laufzeit
    • 3,3-V-Betrieb
  • Physikalische Eigenschaften
    • Betriebstemperaturbereich: -40 °C bis +85 °C
    • LGA10-Gehäuse von 5 mm x 5 mm
    • Bleifrei und RoHS-konform

Applikationen

  • Server
  • GPS
  • Stromzähler
  • Telematik

Blockdiagramm

Blockdiagramm - Analog Devices / Maxim Integrated MAX31328 I2C-Echtzeituhr (RTC)

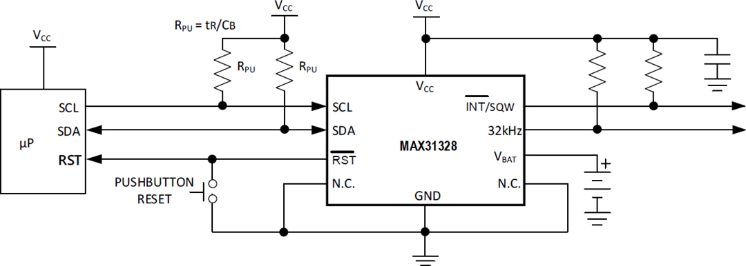
Typische Applikations-Schaltung

Applikations-Schaltungsdiagramm - Analog Devices / Maxim Integrated MAX31328 I2C-Echtzeituhr (RTC)
Veröffentlichungsdatum: 2021-03-11 | Aktualisiert: 2023-04-14