Analog Devices / Maxim Integrated MAX25603 Automotive-LED-Controller mit vier Schaltern
Der Analog Devices MAX25603 Automotive-Buck-Boost-LED-Controller mit vier Schaltern ist für Automotive-Multifunktions-Kombinationsscheinwerfern ausgelegt. Der MAX25603 regelt den LED-Strom für LED-Kettenspannungen von 0 V bis 60 V. Der Automotive-Controller eignet sich hervorragend für Hochleistungsapplikationen, die eine Strom-PWM-Verdunkelungsquelle erfordern. Darüber hinaus wird das Bauteil als nahtloser Buck-Boost-LED-Treiber für Applikationen verwendet, die einen effizienten Buck-Boost-LED-Treiber mit Synchrongleichrichtung erfordern.Der MAX25603 Automotive-LED-Controller mit vier Schaltern von Analog Devices wechselt je nach Verhältnis der Eingangsspannung zur Ausgangsspannung nahtlos zwischen Buck-, Boost- und Buck-Boost-Modi. Der Controller nutzt das proprietäre Durchschnittsstrom-Modus-Steuerschema und verfügt über einen einstellbaren Festfrequenzbetrieb von 200 kHz bis 440 kHz. Der MAX25603 implementiert die proprietäre Architektur zur Begrenzung von LED-Strom-Überschwingungen und Überschwingdauer während des Umschaltens in Dual-Ketten-Applikationen im Zeitaufteilungsmodus.
Merkmale
- AEC-Q100-qualifiziert für Fahrzeuganwendungen
- Integration reduziert die BOM für LED-Treiber mit hoher Helligkeit, spart Platz und reduziert die Kosten
- Großer Eingangsspannungsbereich von 5 V bis 60 V
- H-Brücken-Buck-Boost-Architektur mit einzelner Induktivität
- Integrierte schnelle LED-Strombegrenzung während Transienten
- Geeignet für Applikationen mit zwei Ketten und Zeitteilverfahren
- 28-Pin-TSSOP mit EP-Pad
- Sperrschicht-Betriebstemperaturbereich: -40 °C bis +150 °C
- Vollausgestatteter Zweiketten-Treiber
- Analoge und PWM-Verdunkelung auf beiden Kanälen (EN1 und EN2)
- Die proprietäre Steuerungsarchitektur von Analog Devices begrenzt LED-Stromspitzen und die Spitzendauer im Zweiketten-Modus
- Flimmerfreie PWM-Verdunkelung mit Frequenzspreizung
- Dualer Integrierter pMOS-Verdunkelungs-FET-Gate-Treiber
- Schutzfunktionen und großer Temperaturbereich für eine höhere Systemzuverlässigkeit
- Kurzschluss-Sicherung, Überspannungs- und thermischer Schutz
- Schnelle LED-Strombegrenzung und Eingangsstrombegrenzer
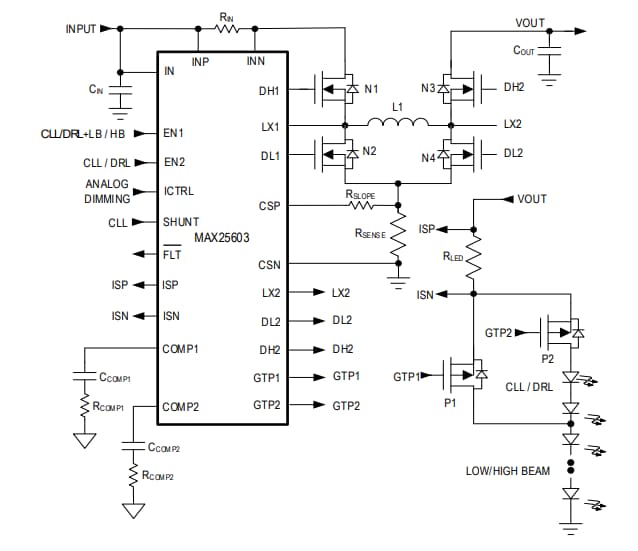
Vereinfachtes Applikationsdiagramm
Veröffentlichungsdatum: 2022-02-02
| Aktualisiert: 2023-04-17
