Analog Devices Inc. MAX25410 USB-PD-Anschlussschutzvorrichtung
Die Analog Devices Inc. MAX25410 USB-PD-Anschlussschutzvorrichtung ist eine Automotive-USB-Power-Delivery(USB-PD)-basierte Typ-C-Schutzlösung für Funk-, Navigations-, Konnektivitäts- und USB-Hub-/Multimedia-Modul-Applikationen. Das Bauteil bietet eine Einzelchip-Automotive-USB-PD-Schutzlösung für die CC1-, CC2-, D+- und D-Signale auf einem USB Type-C™-Steckverbinder. Darüber hinaus bietet der MAX25410 einen VCONN -Schalter mit erweitertem Fehlermanagement, das keine dedizierte Versorgung benötigt.Die Schutzfunktionen des Bauteils umfassen ±15 kV und Kurzschluss-zu-VBUS (24 V) gemäß IEC 61000-4-2, ISO 10605 auf den geschützten HVCC1-, HVCC2-, HVD+- und HVD-Pins. Darüber hinaus verfügt das Bauteil über integrierte BC1.2 Ladeerkennungs-CDP-, DCP- oder Durchgangsmodi (SDP), Apple® 2,4 A, Samsung® 2 A und China YD/T 1591-2009 Ladeemulationsunterstützung.
Merkmale
- USB Type-C™ CC1/CC2-Schutzschalter
- Integrierte 550-mΩ-VCONN -FETs mit einem Überstromschutz von 250 mA
- USB 2.0 D+/D-Schutzschalter mit einer Bandbreite von 1 GHz
- 24-V-CC- und USB-2.0-Schutz gegen Kurzschluss-zu-VBUS
- Automatische Fehlererkennung und Wiederherstellung mit branchenkonformen Reset-Timings
- Integrierte Apple- und Samsung-dedizierte Ladeanschlusswiderstände
- Unterstützt USB BC1.2 CDP- und DCP-Modi
- Unterstützt China YD/T 1591-2009
- Kompatibel mit USB On-The-Go-Spezifikation und Apple CarPlay
- Hoher ESD-Schutz (HVD+/HVD-, HVCC1/HVCC2)
- Human Body Model: ±2 kV
- Luftspalt gemäß ISO 10605: ±15 kV
- Kontakt gemäß ISO 10605: ±8 kV
- Luftspalt gemäß IEC 61000-4-2: ±15 kV
- Kontakt: ±8 kV gemäß IEC 61000-4-2
- 16-Pin-TQFN-EP-Gehäuse von 4 mm x 4 mm
- -40 °C bis +105 °C Betriebstemperaturbereich
- AEC-Q100- und AEC-Q006-qualifiziert
Applikationen
- Automotive-Funk und -Navigation
- Automotive-USB-Hubs
- Automotive-Multimedia-Box-Applikationen
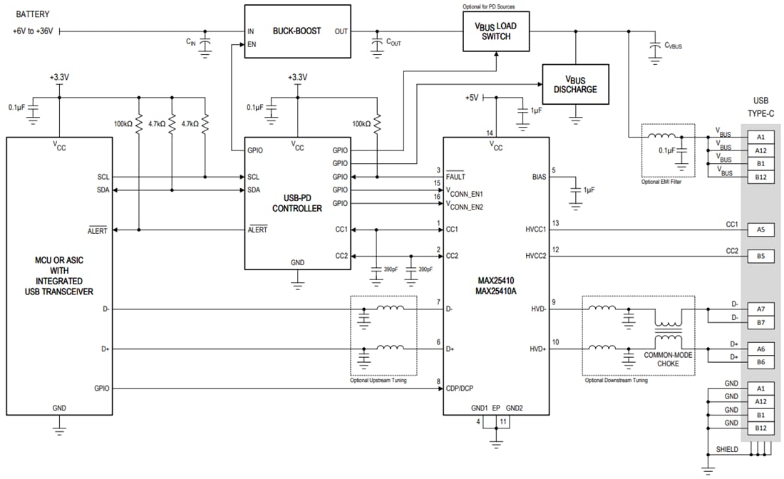
Typische Applikation
Veröffentlichungsdatum: 2020-01-22
| Aktualisiert: 2024-04-18
