Analog Devices / Maxim Integrated MAX25232 Evaluierungskit

Das Analog Devices MAX25232 Evaluierungskit evaluiert den MAX25232 2,1-MHz-/400-kHz-Hochspannungs-Mini-Abwärtswandler in einem seitenbenetzbaren 12-Pin-TDFN-Gehäuse. Dieses Kit bietet einen Eingangsversorgungsbereich von 3,5 V bis 36 V, einen Ausgangsnennstrom von 2,5 A und ein bewährtes PCB-Layout. Das Standard-Evaluierungskit wird mit dem installierten MAX252321TCA/V+ geliefert, kann aber zur Evaluierung anderer MAX25232-Ausführungen mit minimalen Änderungen der Bauelemente verwendet werden. Das MAX25232 Evaluierungskit von Analog Devices benötigt das MAX25232 Evaluierungskit, eine Stromversorgung, ein Voltmeter und eine elektronische Last.

Merkmale

  • Eingangsversorgungsbereich: 3,5 V bis 36 V
  • Feste Ausgangsspannung von 5 V oder 3,3 V oder einstellbar zwischen 1 V und 10 V
  • Liefert einen Ausgangsstrom von bis zu 2,5 A
  • Eingang für Frequenzsynchronisierung
  • Vollständig bestückt und getestet
  • Freigabeeingang
  • Spannungsüberwachungs-PGOOD-Ausgang
  • Bewährtes PCB-Layout

Erforderliche Ausrüstung

  • MAX25232 Evaluierungskit
  • Netzteil
  • Voltmeter
  • Elektronische Last

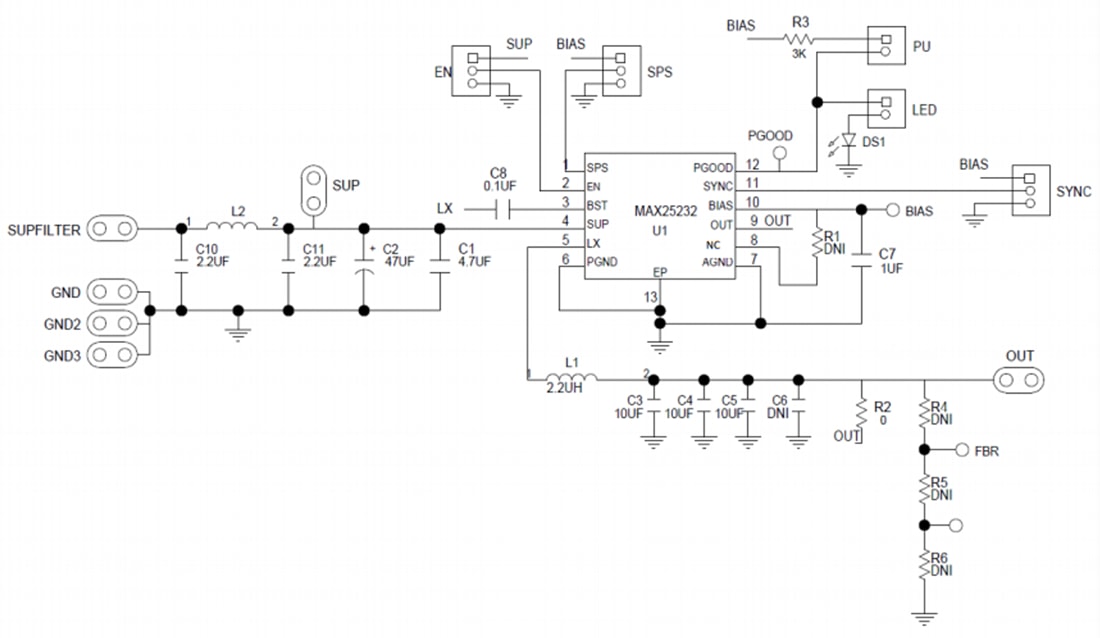
Schaltplan

Analog Devices / Maxim Integrated MAX25232 Evaluierungskit
Veröffentlichungsdatum: 2021-01-07 | Aktualisiert: 2023-04-14