Analog Devices Inc. MAX25220/1/1B Automotive-Vierkanal-TFT-LCD-Leistungs-ICs
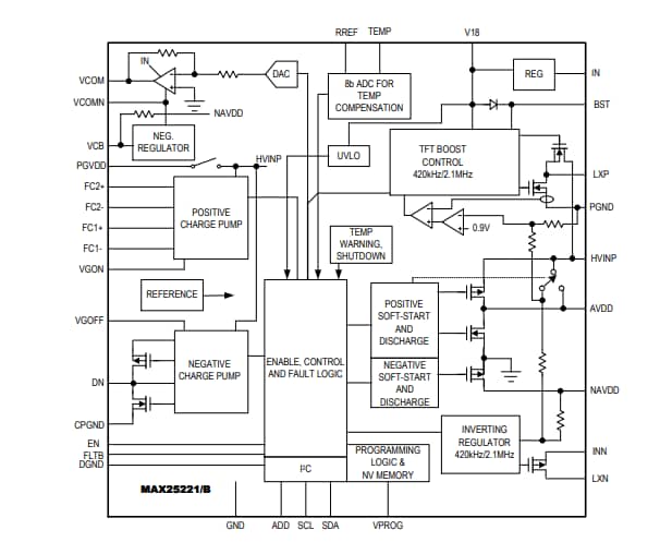
Analog Devices Inc. MAX25220/MAX25221/MAX25221B Automotive-Vierkanal-TFT-LCD-Leistungs-ICs bieten symmetrische positive AVDD- und negative NAVDD-Versorgungen sowie VGON und VGOFF Gate-Versorgungen. Die MAX25221 und MAX25221B integrieren auch einen VCOM-Buffer mit einem Ausgangsspannungsbereich über und unter der Masse und einen Temperaturmessblock. Beide Bauteile enthalten einen nichtflüchtigen Speicher, so dass die Werte aller Ausgänge für die Lebensdauer des Bauteils kalibriert werden können, wobei maximal fünf Kalibrierungen möglich sind. Die Programmierung erfolgt über die integrierte I2C-Schnittstelle, über die auch Diagnoseinformationen zurückgelesen werden können. Ein eigenständiger Modus ist ebenfalls verfügbar.Der Temperatursensor-Schnittstellenblock des MAX25221 und MAX25221B misst die Temperatur und ermöglicht optional die Einstellung der VCOM-Ausgangsspannung je nach gemessener Temperatur.
Die nach AEC-Q100 qualifizierten MAX25220 / MAX25221 / MAX25221B sind in einem TQFN32-Gehäuse erhältlich und sind für den Betrieb im Temperaturbereich von -40 °C bis +125 °C ausgelegt.
Merkmale
- Hohe Integration
- Synchroner Boost bietet eine AVDD von 4,2 V bis 10,5 V bei bis zu 200 mA
- NAVDD-Wechselrichterausgang bei bis zu -200 mA
- 15 mA VGON -Ausgang (7,6 V bis 20,2 V) von 3x geregelter elektrischer Ladungspumpe
- VGOFF (-18,2 V bis -5,6 V) von geregelter elektrische Ladungspumpe auf bis zu -15 mA (Ladungspumpenverdoppler)
- Kontrollierte Sequenzierung während des Ein- und Ausschaltens aller Schienen
- VCOM-Ausgangsbereich von+1 V bis -2,49 V in Schritten von 83 mV (nur MAX25221)
- NTC-Eingang für Temperaturmessung / -kompensation (nur MAX25221)
- Schaltfrequenz von 420 kHz / 2,1 MHz mit niedriger EMI und Frequenzspreizung
- I2C-Steuerung/-Diagnoseschnittstelle mit FLTB-Ausgang (Interrupt), UV-Diagnose an allen Ausgängen
- Vielseitig
- Nichtflüchtige Ausgangsspannungseinstellungen auf AVDD/NAVDD, VGON, VGOFF, VCOM und Sequenzierung
- Unterstützt den eigenständigen Betriebsmodus nach der Programmierung
- Kompaktes TQFN32-Gehäuse von 5 mm x 5 mm
- Qualifiziert gemäß AEC-Q100 Klasse 1
Applikationen
- Infotainment-Displays
- Kombiinstrumente
- Zentrale Informationsdisplays
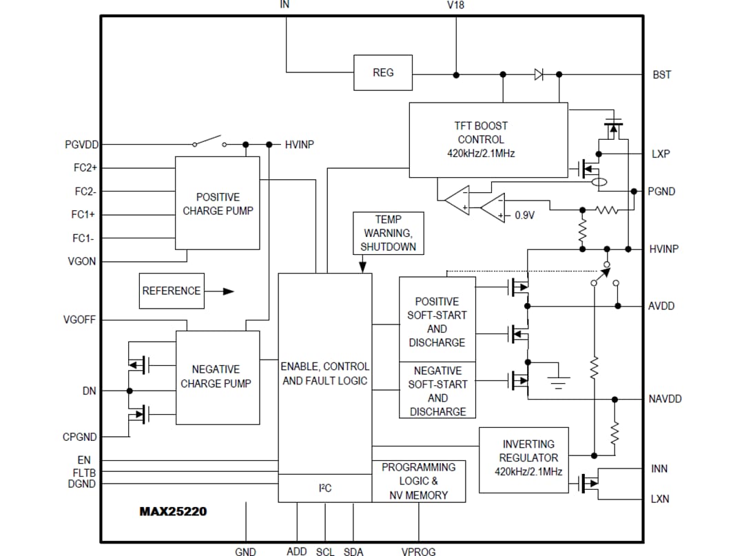
MAX25220 Blockdiagramm
MAX25221/B Blockdiagramm
Typische Applikations-Schaltung
Veröffentlichungsdatum: 2020-07-10
| Aktualisiert: 2024-06-04
