Analog Devices Inc. MAX20458 36 V-Boost Controller
Der Analog Devices Inc. MAX20458 36 V-Boost Controller ist ein Fahrzeugstandard-PMIC, der einen 3,5 A synchronen Abwärtswandler und einen asynchronen Boost Controller mit 2,1 MHz- und 400 kHz-Optionen enthält. Der Boost Controller kann Abwärtswandler mit Leistung versorgen und hält sie während des Kaltstartbetriebs bis hinunter auf einen Batterieeingang in der Regelung. Der IC arbeitet mit einer Eingangsspannungsversorgung von 3,5 V bis 36 V und ist in Dropout-Bedingungen bei einem Tastverhältnis von 95 % funktionsfähig.Der MAX20458 36 V Boost Controller von ADI bietet eine hohe Schaltfrequenz von bis zu 2,1 MHz und ermöglicht kleine Externe Komponenten, eine reduzierte Ausgangswelligkeit und garantiert keine AM-Band-Störungen. Die Schutzfunktionen umfassen eine zyklusbedingte Strombegrenzung und eine thermische Abschaltung. Der MAX20458 Boost Controller ist für den Betrieb über einen Automotive-Temperaturbereich von -40 °C bis +125 °C ausgelegt.
Merkmale
- Erfüllt die strengen OEM-Modul-Stromverbrauchs- und Leistungsspezifikationen
- 10 μA Versorgungsstrom mit 5 V Abwärtswandler ein
- OUT kann entweder 5 V oder 3,3 V sein
- 30 μA Versorgungsstrom mit allen Reglern eingeschaltet
- Ermöglicht Kaltstart-Designs
- Ausgangsspannungen in Regelung über Kaltstart bis hinunter zu einer Batteriespannung von 2 V
- Breiter Eingangsversorgungsbereich von 3,5 V bis 36 V
- EMI-Reduktionsfunktionen reduzieren Störungen mit empfindlichen Funkbändern, ohne den großen Eingangsspannungsbereich zu beeinträchtigen
- Mindesteinschaltzeit von 20 ns (typisch) garantiert einen unterbrechungsfreien Betrieb für den 3,3 V-Ausgang bei 2,1 MHz
- Frequenzspreizungsoption
- Phasenregelschleifen(PLL)-Frequenzsynchronisierung
- Integration und thermisch verbesserte Gehäuse sparen Boardplatz und Kosten
- Zwei 2,1 MHz Abwärtswandler mit einem asynchronen Aufwärtsregler
- Strommodus-Regler mit erzwungenen Festfrequenz- und Skip-Modi
- Thermisch verbessertes 5 mm x 5 mm 28-Pin-TQFN-EP-Gehäuse
- Schutzfunktionen verbessern Zuverlässigkeit des Systems.
- Versorgungs-Unterspannungssperre
- Übertemperaturschutz und Kurzschluss-Sicherung
Applikationen
- Start-Stop-Systeme für die Automobilindustrie
- Kombiinstrumente
- Verteilte DC-Leistungssysteme
- Navigationsgeräte und Radio Head Unit
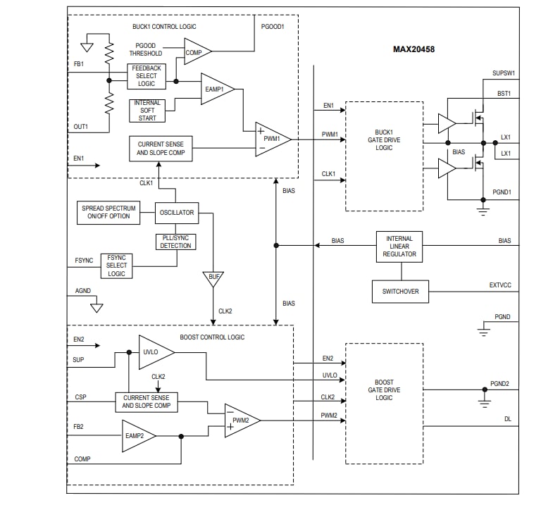
Blockdiagramm
Veröffentlichungsdatum: 2020-12-23
| Aktualisiert: 2024-08-12
