Analog Devices / Maxim Integrated MAX20416 Abwärtswandler
Maxim Integrated MAX20416 2,2-MHz-Abwärtswandler mit niedriger Spannung und zwei Ausgängen werden über einen Eingangsspannungsbereich von 3,0 V bis 5,5 V betrieben und bieten einen Ausgangsspannungsbereich von 0,8 V bis 3,8 V bei bis zu 3 A. Der MAX20416 verfügt über einen Ausgangsfehler von ±1,5 % über den Last-, Leitungs- und Temperaturbereich. Darüber hinaus verfügt der MAX20416 über eine Festfrequenz-Pulsweitenmodulation-Modus (PWM) von 2,2 MHz für eine bessere Rauschimmunität und ein besseres Lasteinschwingverhalten. Der Pulsfrequenzmodulations-Modus (Skip) ermöglicht einen höheren Wirkungsgrad bei einem Betrieb mit geringer Last.Der 2,2-MHz-Frequenzbetrieb ermöglicht den Einsatz von allen Keramikkondensatoren und reduziert den externen Komponenten-Footprint. Die programmierbare Frequenzspreizungsmodulation reduziert abgestrahlte elektromagnetische Emissionen. Das Layout ist eine viel einfachere Aufgabe mit den integrierten niedrigen RDS(ON)-Schaltern, die den Wirkungsgrad bei schweren Lasten verbessern. Andere Funktionen umfassen Soft-Start-Rampe, Überstrombegrenzung und Übertemperaturschutz. Die MAX20416 Abwärtswandler sind in einem bleifreien (Pb) 24-Pin-TQFN-Gehäuse erhältlich.
Merkmale
- Mehrere Funktionen für eine geringe Größe
- Dual Synchron-Abwärtswandler von bis zu 3 A
- Feste Ausgangsspannung von 0,8 V bis 3,8 V
- Widerstands-einstellbare Ausgangsspannung
- Betriebsversorgungsspannung: 3,0 V bis 5,5 V
- Betrieb bei 2,2 MHz
- 93 % ±3 % Unterspannungsschwellwert
- 107 % ±3 % Überspannungsschwellwert
- Einzelne EN-Eingänge und Active-Low-RESET-Ausgänge
- Dual Synchron-Abwärtswandler von bis zu 3 A
- Hohe Präzision
- ±1,5 % Ausgangsspannungsgenauigkeit
- Gute Lasttransientenleistung für Abwärtswandler
- Robust für die Automotive-Umgebung
- Strommodus, erzwungener PWM- und Skip-Betrieb
- Übertemperaturschutz und Kurzschluss-Sicherung
- 14-Pin-TQFN-Gehäuse von 4 mm × 4 mm
- Automotive-Temperaturbereich: -40 °C bis +125 °C
Applikationen
- FAS
- Infotainment
- SoC-Leistung
Weitere Ressourcen
Typische Anwendungsschaltung
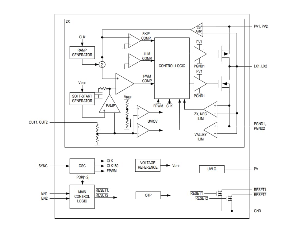
Internes Blockdiagramm
Veröffentlichungsdatum: 2019-10-30
| Aktualisiert: 2023-04-13
