Analog Devices Inc. MAX20361 Einzellen-/Multizellen-Solar-Harvester
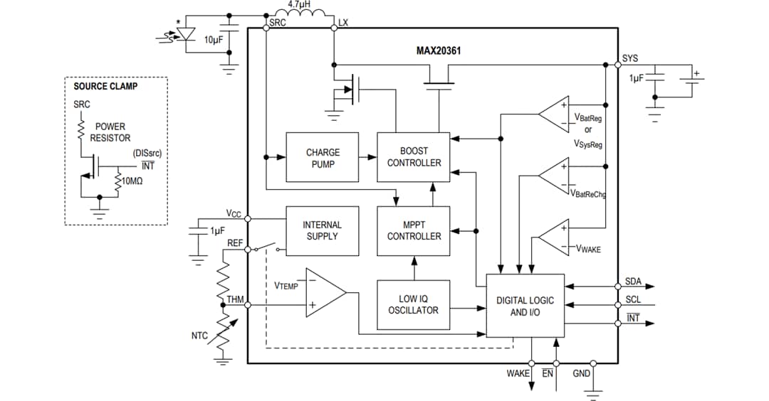
Der Analog Devices Inc. MAX20361 Einzellen-/Multizellen-Solar-Harvester ist eine vollständig integrierte Lösung für das Energy Harvesting von Einzellen- und Multizellen-Solarquellen. Der MAX20361 enthält einen Aufwärtswandler mit extrem niedrigem Ruhestrom (360 nA), der bei Eingangsspannungen von nur 225 mV beginnen kann. Um die von der Quelle extrahierte Leistung zu maximieren, implementiert der MAX20361 eine proprietäre MPPT-Technik (Maximum Power Point Tracking, MPPT), die ein effizientes Harvesting von 15μW bis über 300 mW verfügbarer Eingangsleistung ermöglicht.Der MAX20361 verfügt über eine integrierte Lade- und Schutzschaltung, die für Li-Ionen-Batterien optimiert ist. Dieses Bauteil kann auch zum Laden von Superkondensatoren, Dünnfilm-Batterien oder herkömmlichen Kondensatoren verwendet werden. Das Ladegerät verfügt über eine programmierbare Ladeabschaltspannung mit Schwellwerten, die über eine I2C-Schnittstelle sowie eine Temperaturabschaltung programmierbar sind.
Der MAX20361 Solar-Harvester von Analog Devices ist in einem 1,63 mm x 1,23 mm 12-Bump-WLP-Gehäuse (Wafer-Level-Package) mit einem Rastermaß von 0,4 mm erhältlich.
Merkmale
- Einzellen-/Multizellen-Solar-Harvester
- VEingangsspannungsbereich: 225 mV bis 2,5 V (typisch)
- Effizientes Harvesting von einer verfügbaren Eingangsleistung von 15 μW bis über 300 mW, Wirkungsgrad von 86 % bei VSYS = 3,8 V, ISRC = 30 mA
- Kleine Lösungsgröße, nutzt eine kleine 2016-Induktivität von 4,7 μH
- MPPT-Technik (Maximum Power Point Tracking, MPPT) mit fraktionierter VOC-Methode, Programmierbarer fraktionierter VOC-Regelungspunkt über I2C-Schnittstelle
- Batterie/Superkondensator-Ladegerät
- Programmierbare Batterieanschlussspannung über I2C-Schnittstelle
- Programmierbarer Power-Good-Wake-Up-Signalausgangsschwellwert über I2C-Schnittstelle
- -40 °C bis +85 °C Betriebstemperaturbereich
- WLP12-Gehäuse von 1,63 mm x 1,23 mm
Applikationen
- Fitness-Wearables
- Medizinische Geräte
- Industrie-IoT-Sensoren
- Geräte für Asset-Tracking
- Drahtlose Sensornetzwerke
Blockdiagramm
Solar-Applikations-Schaltung
Veröffentlichungsdatum: 2020-10-09
| Aktualisiert: 2025-02-21
