Analog Devices / Maxim Integrated MAX20345 Leistungsmanagement-IC (PMIC)
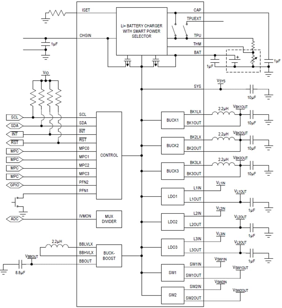
Der Maxim MAX20345 Leistungsmanagement-IC (PMIC) verfügt über Spannungsregler mit extrem niedrigem IQ, die sich hervorragend für stromsparende Wearables eignen. Das Bauteil enthält ein lineares Ladegerät mit einem Smart-Power-Selector und verschiedenen leistungsoptimierten Peripherien. Das Bauteil verfügt über drei Abwärtsregler, drei Low-Dropout-Linearregler (LDO) und einen Abwärts-/Aufwärtswandler, die bis zu sieben geregelte Spannungen mit jeweils sehr niedrigem Ruhestrom bieten. Zwei Lastschalter ermöglichen die Unterbrechung von Systemperipherien zur Reduzierung der gesamten Ruhestromlast des Systems. Der MAX20345 ermöglicht Systemdesignern die Reduzierung des Stromverbrauchs und eine erweiterte Batterielaufzeit bei Geräten mit einem Rund-um-die-Uhr-Betrieb, wie z. B. Wearables.Merkmale
- Verlängert die Systemnutzungszeit zwischen Batterieaufladungen
- 3 x Abwärtsregler mit niedrigem IQ (IQ = 0,9 µA, typisch)
- 220 mA Ausgangsstrom
- Reduzierung des Rauschens durch flexible Anpassung der Schaltfrequenz
- Abwärtsregler 1: 0,700 V bis 1.330 V Ausgangsspannung in Stufen von 10 mV
- Abwärtsregler 2: 0,700 V bis 2.275 V Ausgangsspannung in Stufen von 25 mV.
- Abwärtsregler 3: 0,700 V bis 3.850 V Ausgangsspannung in Stufen von 50 mV
- LDO1 (IQ = 0,55 µA typisch)
- 100 mA Ausgang
- Eingangsspannungsbereich von 2,7 V bis 5,5 V
- Ausgangsspannung in 100mV-Stufen von 0,8 V bis 3,6 V
- LDO2 (IQ = 1 µA, typisch)
- 100 mA Ausgang
- Eingangsspannungsbereich von 1,71 V bis 5,5 V
- Ausgangsspannung in 100mV-Stufen von 0,9 V bis 3,6 V
- LDO3 (IQ = 1 µA, typisch)
- 50 mA Ausgang
- Eingangsspannungsbereich von 1,0 V bis 2,00 V
- Ausgangsspannung in 25mV-Stufen von 0,50 V bis 1,95 V.
- 2 x Lastschalter
- Eingangsspannungsbereich von 0,65 V bis 5,5 V
- 1 Ω RON bei SYS = 3,0 V
- Abwärts-/Aufwärtswandler mit niedrigem IQ (IQ = 2 µA, typisch)
- 1,5 W Ausgangsleistung
- Ausgangsspannung in 50mV-Stufen von 2,6 V bis 5,5 V
- Einfache Umsetzung des Li+-Batterieladens
- Lineares Li-Ion-Ladegerät
- Ladestrom von 5 mA bis 500 mA
- Toleranter Eingang von +28 V/-5,5 V
- Schrittweises Laden
- Thermistorüberwachung
- Smart-Power-Selector
- Lineares Li-Ion-Ladegerät
- Optimierung der Systemsteuerung
- Einschalt-/Reset-Controller
- Drucktasten-Überwachung
- Fabrik-Versandmodus
- Systemschnittstelle
- Überwachungs-Multiplexer mit programmierbarem Teiler zur Überwachung der Systemspannungen und des Ladestroms
- 3 x Abwärtsregler mit niedrigem IQ (IQ = 0,9 µA, typisch)
Applikationen
- Wearables
- IoT
Funktionales Diagramm
Veröffentlichungsdatum: 2018-11-05
| Aktualisiert: 2023-04-24
