Analog Devices Inc. MAX20098 Automotive-Abwärtsregler-ICs
Analog Devices Inc. MAX20098 Automotive-Abwärtsregler-ICs sind synchrone Abwärtsregler-ICs von 2,2 MHz mit einem IQ von 3,5 µA. Sie arbeiten mit einer Eingangsspannungsversorgung von 3,5 V bis 42 V und können unter Dropout-Bedingungen bei einem Tastverhältnis von 99 % (typisch) betrieben werden. Die ICs sind für Applikationen mit mittleren bis hohen Leistungsanforderungen ausgelegt, die in einem großen Eingangsspannungsbereich betrieben werden, wie z. B. während Automotive-Kaltstart- oder Motor-Stopp-Start-Bedingungen.Merkmale
- Erfüllt die strengen OEM-Modul-Stromverbrauchs- und Leistungsspezifikationen
- Ruhestrom von 3,5 µA im Skip-Modus bei VOUT = 3,3 V
- Ausgangsspannungsgenauigkeit von ±1 %: 5,0 V/3,3 V fest oder zwischen 1 V und 10 V einstellbar
- Ermöglicht Kaltstart-Designs mit einem großen Eingangsversorgungsbereich von 3,5 V bis 42 V
- EMI-Reduktionsfunktionen reduzieren Störungen mit empfindlichen Funkbändern, ohne den großen Eingangsspannungsbereich zu beeinträchtigen
- Die minimale Einschaltzeit von 50 ns (typisch) ermöglicht einen unterbrechungsfreien Betrieb für den 3,3-V-Ausgang von Autobatterien bei 2,2 MHz
- Frequenzspreizungsoption
- Eingang für Frequenzsynchronisierung
- Widerstands-programmierbare Frequenz zwischen 220 kHz und 2,2 MHz
- Integration und thermisch verbesserte Gehäuse sparen Boardplatz und Kosten
- 2-MHz-Abwärtsregler
- Strommodus-Controller mit erzwungenen Dauer- und Skip-Modi
- Seitenbenetzbares (SW) 16-Pin-TQFN-EP-Gehäuse
- Referenzdesign von 20 A verfügbar
- Schutzfunktionen verbessern die Zuverlässigkeit des Systems
- Versorgungs-Unterspannungssperre
- Übertemperaturschutz und Kurzschluss-Sicherung
- Ausgangs-Überspannungs- und Unterspannungsüberwachung
- -40 °C bis +125 °C Klasse 1 Automotive-Temperaturbereich
Applikationen
- Unterhaltende Informationssysteme
- USB-Hubs
- Universal-Punktlast (POL)
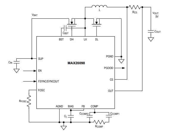
Typische Applikations-Schaltung
Veröffentlichungsdatum: 2020-01-14
| Aktualisiert: 2024-04-16
