Analog Devices Inc. MAX20048 H-Brücken-Auf-/Abwärtsregler
Der MAX20048 H-Brücken-Auf-/Abwärtswandler von Analog Devices Inc. ist ein Strommodus-Auf-/Abwärtswandler. Das Bauteil arbeitet mit Eingangsspannungen von 4,5 V bis 36 V und verbraucht nur 55µA Ruhestrom bei Nulllast. Sobald die Einschaltbedingungen erfüllt sind, kann das Bauteil über einen erweiterten Eingangsspannungsbereich von 2 V bis 36 V betrieben werden. Die Schaltfrequenz ist von 220 kHz bis 2,2 MHz über einen Widerstand programmierbar und kann mit einem externen Taktgeber synchronisiert werden. Die Ausgangsspannung des Bauteils ist als 5 V fest oder einstellbar von 4 V bis 25 V verfügbar. Der große Eingangsspannungsbereich zusammen mit seiner Fähigkeit, eine konstante Ausgangsspannung während Batterietransienten aufrechtzuerhalten, macht das Bauteil ideal für Fahrzeuganwendungen. In Leichtlast-Applikationen ermöglicht ein Logikeingang (FSYNC) den Bauteilen, entweder im Skip-Modus für einen reduzierten Stromverbrauch oder im erzwungenen Festfrequenz-PWM-Modus zu arbeiten, um Frequenzschwankungen zu eliminieren und EMI zu reduzieren. Die Schutzfunktionen umfassen zyklusbedingte Strombegrenzung und thermische Abschaltung mit automatischer Wiederherstellung. Der MAX20048 ist in einem kleinen 24-Pin-TQFN-EP-SW-Gehäuse von 4 mm x 4 mm verfügbar.Merkmale
- Erfüllt die strengen Automotive-Qualitäts- und Zuverlässigkeitsanforderungen
- Der VIN -Betriebsbereich von 2 V bis 36 V ermöglicht den Betrieb bei Kaltstartbedingungen
- Toleriert Eingangstransienten bis 40 V
- EN-Pin-kompatibel von +3,3 V bis +40 V
- Automotive-Temperaturbereich: -40 °C bis +125 °C
- AEC-Q100-qualifiziert
- Eine effiziente Lösung in einer kleinen Lösungsgröße
- Skip-Modus für einen stromsparenden Betrieb mit hohem Wirkungsgrad
- Feste Ausgangsspannung von 5 V und einstellbar von 4 V bis 25 V
- Die hohe Schaltfrequenz ermöglicht die Verwendung von kleinen externen Komponenten
- Kleines 24-Pin-SW-TQFN-Gehäuse von 4 mm x 4 mm
- Der niedrige Ruhestrom hilft Entwicklern, die strengen OEM-Stromanforderungen zu erfüllen
- 55 µA Ruhestrom im Standby-Modus
- 10 µA (max.) Ruhestrom bei Abschaltung
- EMI-Minderung zur Erfüllung der Anforderungen gemäß CISPR25 Klasse 5
- Betriebsfrequenz: 220 kHz bis 2,2 MHz
- Festfrequenz-PWM-Modus
- Externe Frequenzsynchronisierung oder SYNC-OUT-Fähigkeit (über OTP-Option wählbar)
- Die Frequenzspreizung kann über die OTP-Option für den IC aktiviert oder deaktiviert werden
Applikationen
- Kombiinstrumente
- Punktlast-Netzteile
- Remote-Displays
- Start-Stopp-Systeme
- USB-Leistung
Funktionales Blockdiagramm
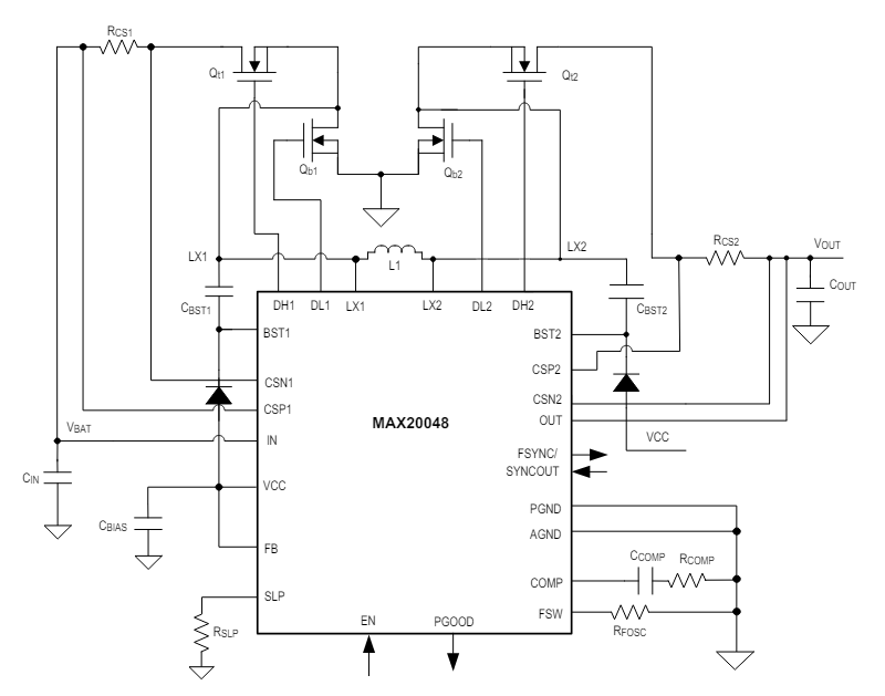
Typische Applikationsschaltung
Empfohlenes PCB-Layout
Veröffentlichungsdatum: 2020-04-22
| Aktualisiert: 2024-05-14
