Analog Devices Inc. MAX2000xE Automotive-Abwärtswandler
Die Automotive-Abwärtswandler MAX2000xE von Analog Devices Inc. verfügen über integrierte High-Side- und Low-Side-MOSFETs. Der MAX2000xE kann bis zu 8 A bei Eingangsspannungen von 3,5 V bis 36 V liefern und verbraucht dabei nur 15 μA Ruhestrom bei Nulllast. Durch Beobachten des RESET-Signals können Nutzer die Spannungsqualität überwachen. Der MAX2000xE wird im Dropout mit einem Tastverhältnis von 98 % betrieben. Diese Funktionen machen die MAX2000xE Automotive-Abwärtswandler ideal für Fahrzeuganwendungen.Die MAX2000xE Automotive-Abwärtswandler von Analog Devices bieten feste Ausgangsspannungen von 5 V, 3,9 V oder 3,3 V und die Kompensation findet intern im Bauteil statt, was zu einem ausgezeichneten Einschwingverhalten führt. Schaltfrequenzoptionen sind 400 kHz oder 2,1 MHz. Ein erzwungener Festfrequenzmodus und ein Impulssprungmodus sind auf den Bauteilen mit einem extrem niedrigen Ruhestrom von 15 μA verfügbar. Designer werden mit dem EMV-Management über eine Pin-wählbare (SSEN) Frequenzspreizung unterstützt.
Die MAX20004E/MAX20006E/MAX20008E sind in einem 3,5 mm x 3,75 mm kleinen, 17-poligen FC2QFN-Gehäuse erhältlich und erfordern nur sehr wenige externe Komponenten.
Merkmale
- Mehrere Funktionen für eine geringe Größe
- VIN Betriebsbereich von 3 V bis 36 V
- Ruhestrom im Skip-Modus: 15 μA
- Synchroner DC/DC-Wandler mit integrierten FETs
- 400 kHz oder 2,1 MHz Schaltfrequenz
- Fester interner Sanftanlauf: 5 ms (Standard)
- Feste Ausgangsoptionen: 3,3 V/3,9 V/5,0 V
- Tastverhältnisbetrieb von 98 % mit niedrigem Dropout
- RESET-Ausgang
- Hohe Präzision
- Ausgangsspannunggenauigkeit: ±2 %
- Gutes Last-Einschwingverhalten
- Robust für die Automobilumgebung
- Strommodus-, erzwungener PWM- und Skip-Betrieb
- Übertemperaturschutz und Kurzschluss-Sicherung
- 17-poliges FC2QFN-Gehäuse, 3,5 mm x 3,75 mm
- Symmetrische Pinbelegung mit Pin-wählbarer Frequenzspreizung für eine optimierte EMI-Leistung
- Sperrschichtbetriebsbereich: -40 °C bis +150 °C
- Lastabwurf-Toleranz: 40 V
- AEC-Q100-qualifiziert
Applikationen
- Punktlast-Applikationen bei Fahrzeuganwendungen
- Verteilte DC-Leistungssysteme
- Navigationsgeräte und Radio Head Unit
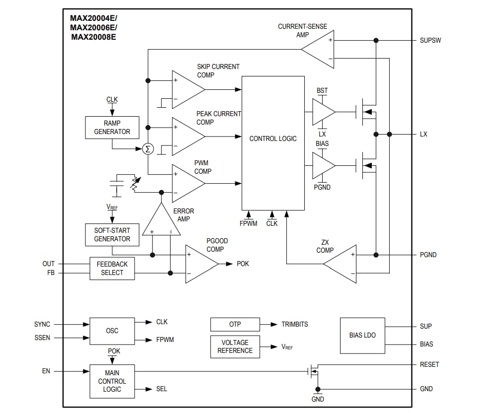
Blockdiagramm
Veröffentlichungsdatum: 2020-07-31
| Aktualisiert: 2024-06-19
