Analog Devices / Maxim Integrated MAX17761 Synchroner DC/DC-Abwärtswandler

Der Maxim Integrated MAX17572 synchrone DC/DC-Abwärtswandler ist ein Hochspannungswandler mit hohem Wirkungsgrad und integrierten MOSFETs. Der Wandler wird über einen Eingang von 4,5 V bis 76 V betrieben und liefert einen Strom von bis 1 A. Die Ausgangsspannung ist von 0,8 V bis 90 % VIN programmierbar. Der MAX17761 verfügt über eine Rückkopplungs-Spannungsregelungsgenauigkeit von ±1,5 % bei über -40 °C bis +125 °C. Das Bauteil verfügt über eine Spitzenstromregelungs-Architektur und kann für den Betrieb von Pulsweitenmodulations-(PWM)- oder Pulsfrequenzmodulations-(PFM)-Steuersystemen verwendet werden. Der MAX17761 ist in einem 12-Pin-TDFN-Gehäuse von 3 x 3 mm untergebracht.

Merkmale

  • Verringert die Anzahl externer Komponenten und die Gesamtkosten
    • Kein Synchronisationsbetrieb durch Schottky
    • Integrierte Ausgleichskomponenten
    • Voll-Keramikkondensatoren, kompaktes Layout

  • Verringert die Anzahl der DC-DC-Regler, die auf Lager gehalten werden müssen
    • Breiter Eingang von 4,5 V bis 76 V
    • Einstellbarer Ausgang von 0,8 V bis 90 % VIN
    • Liefert bis zu 1 A Überhitzung
    • Anpassbare Frequenz mit externer Taktsynchronisation von 200 kHz bis 600 kHz
    • Programmierbare Strombegrenzung
  • Reduziert die Verlustleistung
    • Spitzenwirkungsgrad > 90 %
    • PFM-Modus ermöglicht einen erweiterten Wirkungsgrad bei niedriger Last
    • Hilfs-Bootstrap-LDO für einen verbesserten Wirkungsgrad
    • 5 µA Abschaltstrom

  • Zuverlässiger Betrieb in widrigen Industrieumgebungen
    • Einstellbarer Soft-Start und vorgespanntes Einschalten
    • Eingebaute Ausgangsspannungsüberwachung mit RESET
    • Programmierbarer EN-/UVLO-Schwellwert
    • Monotoner Start in vorgemessener Last
    • Übertemperaturschutz
    • Hochindustrieller Umgebungsbetriebstemperaturbereich (-40 °C bis +125 °C) / Sperrschichttemperaturbereich (-40 °C bis +150 °C)

Applikationen

  • Industrielle Steuerungen und Netzteile
  • Allzweck-Point-of-Load (POL)
  • Verteilte Versorgungsregulierung
  • Stromversorgung für Basisstation
  • Regulierung des Wandtransformators
  • Hochspannungs-Einzelplatinen-Systeme

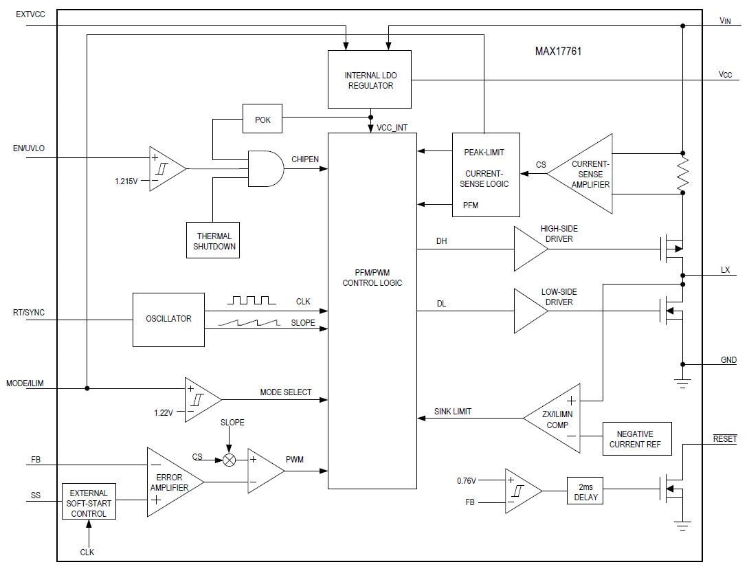
Blockdiagramm

Blockdiagramm - Analog Devices / Maxim Integrated MAX17761 Synchroner DC/DC-Abwärtswandler
Veröffentlichungsdatum: 2017-12-06 | Aktualisiert: 2023-04-11