Analog Devices / Maxim Integrated MAX17687 Evaluierungskit
Das Maxim Integrated MAX17681 Evaluierungskit ist eine vollständig bestückte und getestete Leiterplatte, die das Betriebsverhalten des MAX17687 isolierten DC/DC-Abwärtswandlers mit hohem Wirkungsgrad demonstriert. Dieses Evaluierungskit verwendet eine primärseitige Rückkopplung für die Regelung der Ausgangsspannung und arbeitet über einen großen Eingangsspannungsbereich von 16 V bis 60 V. Das MAX17687 Evaluierungskit bietet einen isolierten Ausgang, der bei 750 mA auf 12 V programmiert ist mit einer Ausgangsspannungsregelung von 10 %.Merkmale
- Eingangsspannungsbereich 16 V bis 60 V
- Gleichstrom von 750 mA bei 12 V
- EN/UVLO-Eingang
- 200 kHz Schaltfrequenz
- Überstromschutz
- Kein Optokoppler
- Liefert eine Ausgangsleistung von bis zu 10 W
- Übertemperaturschutz
- Bewährtes PCB-Layout
Empfohlene Geräte
• Ein 15 VDC bis 60 VDC, 1-A-Netzteil
• Eine 750-mA-Ableitvorrichtung mit ohmscher Last
• Zwei digitale Multimeter (DMM)
PCB-Layout
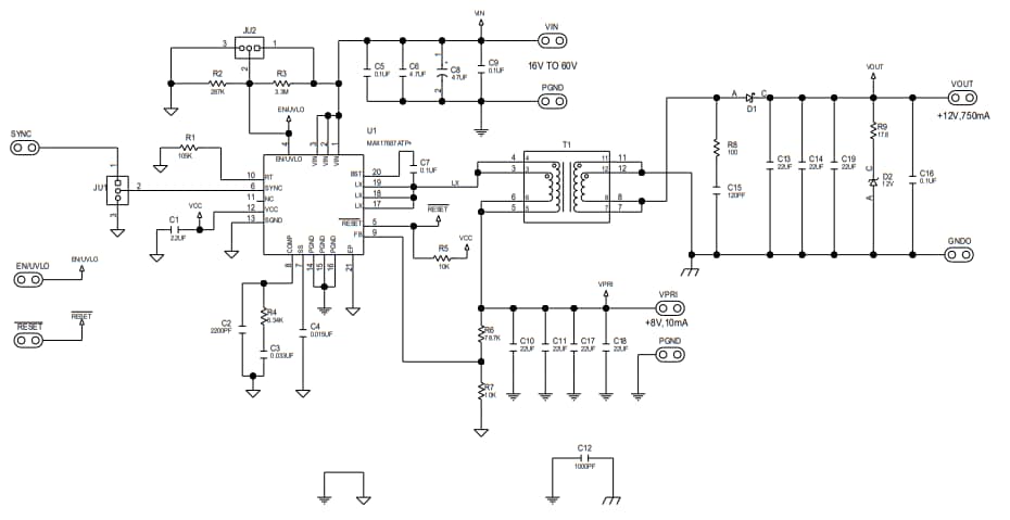
Schaltplan-Diagramm
Veröffentlichungsdatum: 2019-05-27
| Aktualisiert: 2023-04-17
