Analog Devices / Maxim Integrated MAX17633 Synchrone DC/DC-Abwärtswandler

Maxim MAX17633 synchrone DC/DC-Abwärtswandler sind synchrone Hochspannungs-DC/DC-Abwärtswandler mit integrierten MOSFETs und hohem Wirkungsgrad, die über einen Eingangsspannungsbereich von 4,5 V bis 36 V arbeiten. Diese Bauteile sind in der Lage, einen Strom von 3,5 A zu liefern. Die MAX17633A und MAX17633B sind Bauteile mit einer festen Ausgangsspannung von 3,3 V und 5 V. Der MAX17633C ist ein Bauteil mit einer einstellbaren Ausgangsspannung (0,9 V bis 90 % des VIN). Eine integrierte Kompensation für den Ausgangsspannungsbereich beseitigt die Notwendigkeit für externe Komponenten.

Der MAX17633 verfügt über eine Spitzenstrommodus-Steuerungsarchitektur. Das Bauteil kann im erzwungenen Pulsweitenmodulations- (PWM), Impulsfrequenzmodulations- (PFM) oder diskontinuierlichen Leitungsmodus (DCM) arbeiten, um einen hohen Wirkungsgrad bei Volllast- und Leichtlastbedingungen zu ermöglichen. Der MAX17633 bietet eine minimale Einschaltzeit, die höhere Schaltfrequenzen und eine kleinere Lösungsgröße ermöglicht.

Merkmale

  • Verringert die Anzahl externer Komponenten und die Gesamtkosten
    • Kein Synchronisationsbetrieb durch Schottky
    • Integrierte Ausgleichskomponenten
    • Vollkeramik-Kondensatoren, kompaktes Layout
  • Verringert die Anzahl der zu lagernden DC/DC-Regler
    • Breiter Eingangsbereich von 4,5 V bis 36 V
    • Ausgangsspannungsbereich einstellbar von 0,9 V bis 90 % VIN
    • Bietet einen Übertemperaturbereich von bis zu 3,5 A
    • 200 kHz bis 2,2 MHz anpassbare Frequenz mit externer Synchronisation
    • Erhältlich in einem 20-Pin-TQFN-Gehäuse von 4 mm x 4 mm
  • Reduziert die Verlustleistung
    • Spitzenwirkungsgrad > 90 %
    • PFM- und DCM-Modi ermöglichen einen erweiterten Wirkungsgrad bei niedriger Last
    • Hilfs-Bootstrap-Versorgung (EXTVCC) für einen verbesserten Wirkungsgrad
    • 2,8 μA Abschaltstrom
  • Zuverlässiger Betrieb in widrigen Industrieumgebungen
    • Hiccup-Modus-Überlastschutz
    • Verstellbares und monotones Einschalten mit vorgespannter Ausgangsspannung
    • Eingebaute Ausgangsspannungsüberwachung mit RESET
    • Programmierbarer EN/UVLO-Schwellenwert
    • Übertemperaturschutz
    • Hoher Industrie-Umgebungsbetriebstemperaturbereich von -40 °C bis +125 °C / Sperrschichttemperaturbereich von -40 °C bis +150 °C

Applikationen

  • Netzteile für industrielle Steuerungen
  • Universal-Point-of-Load
  • Verteilte Versorgungsregulierung
  • Netzteile für Basisstation
  • Regulierung des Wandtransformators
  • Hochspannungs-Einzelboard-Systeme

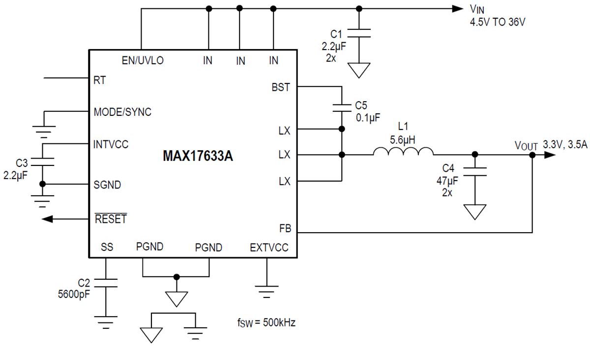
Typische Applikations-Schaltung

Applikations-Schaltungsdiagramm - Analog Devices / Maxim Integrated MAX17633 Synchrone DC/DC-Abwärtswandler
Veröffentlichungsdatum: 2018-08-30 | Aktualisiert: 2023-04-25