Analog Devices / Maxim Integrated MAX17615 Strombegrenzer
Die Analog Devices MAX17615 Strombegrenzer sind Überspannungs- und Überstromschutzbauteile, die zur Anpassung der Schutzgrenzen für Systeme gegen positive und negative Eingangsfehler ausgelegt sind. Der MAX17615 schützt gegen Fehler bis zu +60 V und -65 V mit einem Ausgangslaststrom bis zu 250 mA. Die MAX17615 Strombegrenzer von Analog Devices bieten zwei interne MOSFETs, die mit einem niedrigen kumulativen RON von 1,42 Ω (typisch) in Reihe geschaltet sind. Die Begrenzer blockieren negative Eingangsspannungen vollständig. Darüber hinaus hält das Bauteil einer versehentlichen Umpolungs-Ausgangsspannung in Größen bis zu –(65 V bis VIN)V stand. Der Eingangsunterspannungsschutz kann zwischen 4,25 V und 59 V programmiert werden, während der Überspannungsschutz unabhängig zwischen 5,5 V und 60 V programmiert werden kann. Der MAX17615 verfügt über eine interne Unterspannungssperre, die auf 4 V (typisch) eingestellt ist.Die Begrenzer MAX17615 von Analog Devices werden über den EN-Pin von einem übergeordneten Überwachungssystem aktiviert oder deaktiviert. Dieses System bietet einen Schaltvorgang zum Ein- oder Ausschalten der Stromversorgung von angeschlossenen Lasten.
Merkmale
- Robuster Schutz reduziert Ausfallzeiten des Systems
- Großer +4,25 V bis +60 V Eingangsversorgungsbereich
- Einbau im laufenden Betrieb ohne TVS bis zu einer Eingangsversorgung von 35 V
- Negative Eingangstoleranz bis -65 V
- Negative Ausgangstoleranz bis -(65 bis VIN)V
- Niedriger RON von 1,42 Ω (typisch)
- Rückstrom-Sperrschutz
- Thermischer Überlastschutz
- Erweiterter Temperaturbereich: -40 °C bis +125 °C
- Lösung mit kleinerem Footprint
- 10-Pin, 3 mm x 3 mm, TDFN-Gehäuse
- Integrierte FETs
- Flexibles Design zur Maximierung der Wiederverwendung und Reduzierung der Neuqualifizierung
- Anpassbare OVLO- und UVLO-Schwellenwerte
- Programmierbare Durchlassstrombegrenzung von 10 mA bis 20 mA mit ±6 % Genauigkeit und 20 mA bis 250 mA mit ±5 % Genauigkeit über den gesamten Temperaturbereich
- Programmierbare Überstrom-Fehlerreaktion von automatischen Wiederholungs-, Latch-Off-und kontinuierlichen Modi
- Reibungslose Stromübergänge
Applikationen
- Sensorsysteme
- Zustandsüberwachung
- Batteriebetriebene Module
- Prozess-Messgeräte
- SPS
- Netzwerkmodule
Vereinfachtes Applikationsdiagramm
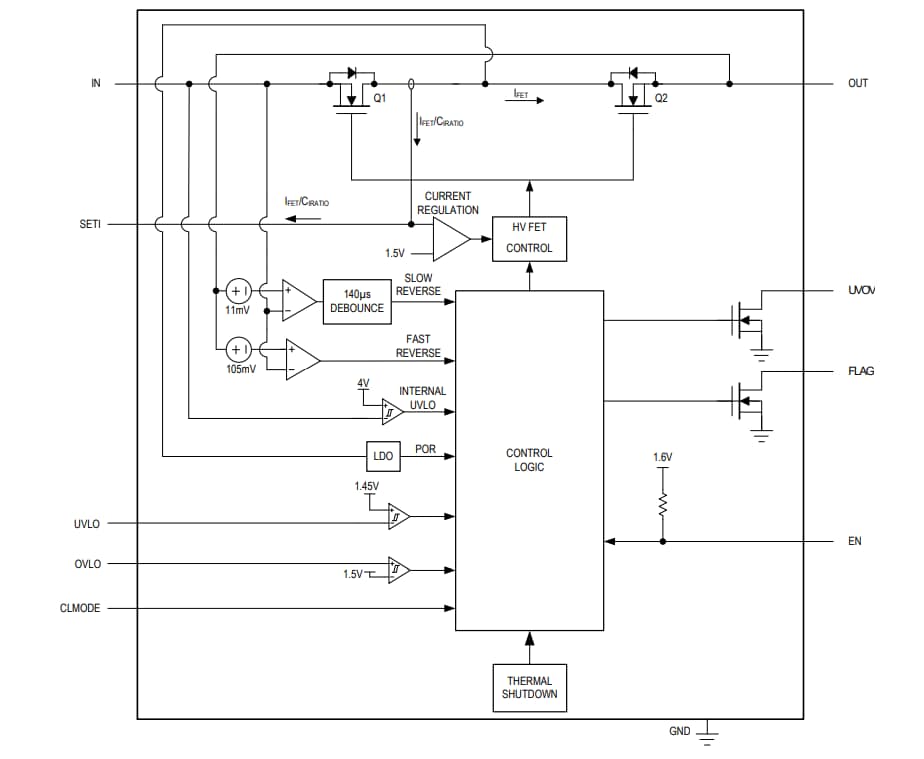
Funktionsdiagramm
Veröffentlichungsdatum: 2023-01-31
| Aktualisiert: 2023-04-12
