Analog Devices / Maxim Integrated MAX17543/44/45 DC-DC-Abwärtswandler
Die MAX17543/44/45 hocheffizienten synchronen DC-DC-Abwärtswandler von Maxim sind hocheffiziente, Hochspannungs-, synchrone DC-DC-Abwärtswandler mit integrierten MOSFETs, die mit einer Eingangsspannung von 4,5V bis 42V betrieben werden. Der Wandler kann 1,7A, 2,5A oder 3,5A liefern und Ausgangsspannungen von 0,9V bis zu 0,9 x VIN generieren. Die Rückkopplungs- (FB) Spannung ist präzise innerhalb von ±1,1% über -40°C bis +125°C. Der MAX17543/44/45 verwendet Spitzenstromregelung. Das Gerät kann im Pulsweitenmodulationsmodus (PWM), Pulsfrequenzmodulationsmodus (PFM) oder diskontinuierlichen Leitungsmodus (DCM) betrieben werden.Merkmale
- Reduces external components and total cost
- No schottky-synchronous operation
- Internal compensation for any output voltage
- Built-in soft-start
- All-ceramic capacitors, compact layout
- Reduces number of DC-DC regulators to stock
- Wide 4.5V to 42V input
- Adjustable 0.9V to 0.9 x VIN output
- 100kHz to 2.2MHz Adjustable switching frequency with external synchronization
- Reduces power dissipation
- Peak efficiency > 90%
- PFM/DCM Enables enhanced light-load efficiency
- 2.8μA Shutdown current
- Operates reliably in adverse industrial environments
- Peak current-limit protection
- Built-in output voltage monitoring with RESET
- Programmable EN/UVLO threshold
- Monotonic startup into prebiased load
- Overtemperature protection
- -40°C to +125°C Operation
Applikationen
- Industrial power supplies
- Distributed supply regulation
- High-voltage single-board systems
- Base station power supply
- General-purpose point-of-load
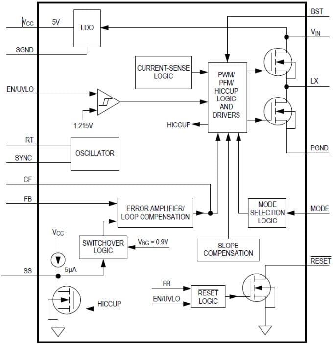
Block Diagram
Veröffentlichungsdatum: 2014-10-23
| Aktualisiert: 2023-04-12
