Analog Devices / Maxim Integrated MAX17536 Schaltspannungsregler
Der Maxim Integrated MAX17536 Schaltspannungsregler ist ein benutzerfreundliches Abwärts-Leistungsmodul. Der MAX17536 Regler kombiniert einen Schaltnetzteil-Controller, einen Dual-n-Kanal-MOSFET-Leistungsschalter und eine vollständig abgeschirmte Induktivität in einem thermisch-effizienten SiP. Der Schaltregler arbeitet über einen großen Eingangsspannungsbereich von 4,5 V bis 60 V und liefert einen Dauerausgangsstrom von bis zu 4 A. Der MAXM17536 Spannungsregler wird in verschiedenen Modi, wie z. B. Pulsweitenmodulation (PWM), Pulsfrequenzmodulation (PFM) oder diskontinuierlichem Leitungsmodus (DCM) betrieben. Zu den typischen Applikationen gehören Prüf- und Messgeräte, verteilte Versorgungregelung, FPGA- und DSP-Punktlastregelung, HLK- und Gebäudesteuerungssysteme.Merkmale
- Reduce design complexity, manufacturing risks, and time-to-market:
- Integrated synchronous step-down DC-DC converter
- Integrated inductor
- Integrated FETs
- Integrated compensation components
- Saves board space in space-constrained applications:
- Complete integrated step-down power supply in a single package
- 9mm x 15mm x 4.32mm small profile SiP package
- Simplified PCB design with minimal external BOM components
- Operates reliably in adverse environments:
- Integrated thermal protection
- Hiccup mode overload protection
- RESET output-voltage monitoring
- Offers flexibility for power-design optimization:
- 4.5V to 60V wide input-voltage range
- 0.9V to 12V output-voltage adjustable range
- Adjustable frequency with external frequency synchronization (100kHz to 2.2mHz)
- PWM, PFM, or DCM current-mode control
- Programmable Soft-Start
- Auxiliary bootstrap LDO for improved efficiency
- Optional programmable EN/UVLO
Applikationen
- Prüf- und Messgeräte
- Verteilte Versorgungsregelung
- FPGA- und DSP-Punktlast-Regler
- Basisstation-Punktlast-Regler
- HLK- und Gebäudesteuerungssysteme
Typische Applikations-Schaltung
Pin-Konfigurationsdiagramm
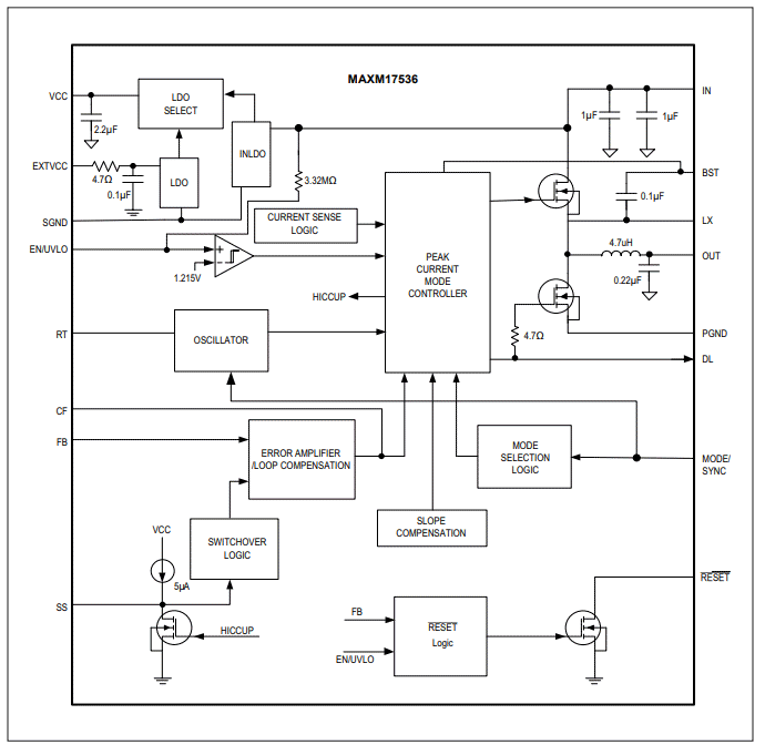
FUNKTIONSDIAGRAMM
Veröffentlichungsdatum: 2019-11-19
| Aktualisiert: 2023-05-04
