Analog Devices / Maxim Integrated MAX17262X Evaluierungskit
Das Maxim Integrated MAX17262X Evaluierungskit ist eine vollständig bestückte und getestete PCB zur Oberflächenmontage, welche den eigenständigen hostseitigen ModelGauge™ m5-Ladezustandsanzeige-IC evaluiert. Diese Evaluierungskit enhält die Maxim DS91230+ USB-Schnittstelle, das IC-Evaluierungsboard und ein RJ-11-Verbindungskabel.Das MAX17262X Kit benötigt Windows ® 7 oder ein neueres Betriebssystem zur Verwendung mit der grafischen Benutzeroberfläche-Software (GUI). Dieses Evaluierungskit verfügt über ein Thermistor-Messnetzwerk, bewährtes PCB-Layout und ist vollständig bestückt und getestet verfügbar.Merkmale
- ModelGauge-m5-Algorithmus
- Überwacht von Einzellen-Akkus
- Eingangsspannungsbereich des Akkus von +2,3 V bis +4,9 V
- Thermistor-Messnetzwerk
- Windows 7 oder eine neuere kompatible Software
- Bewährtes PCB-Layout
- Vollständig bestückt und getestet
- Erforderliche Ausrüstung:
- MAX17262X EV-Kit
- Lithium-Akku mit der gewünschten Konfiguration
- Ladegerät oder Netzteil
- Lastschaltung
- DS91230+ USB-Adapter
- RJ-11 Modularkabel mit umgekehrter Polarität und 6 Positionen
- PC mit Windows 7- oder ein neueres Windows-Betriebssystem und USB-Anschluss
Erforderliche Ausrüstung
- MAX17262XEVKIT evaluation kit
- A lithium battery pack of the desired configuration
- Battery charger or power supply
- Load circuit
- DS91230+ USB adapter
- RJ-11 6pos reverse modular cord
- PC with Windows 7 or newer Windows operating system and USB port
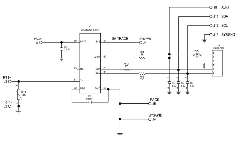
MAX17262X Schaltplan
MAX17262X Board-Verbindungen
Veröffentlichungsdatum: 2018-08-20
| Aktualisiert: 2023-04-25
