Analog Devices / Maxim Integrated MAX17260 Extrem stromsparender Füllstandsmess-IC

Der Maxim Integrated MAX17260 extrem stromsparende Füllstandsmess-IC implementiert den ModelGauge™ m5-Algorithmus von Maxim. Der IC überwacht und unterstützt einen Einzellen-Akku für High-Side- und Low-Side-Strommessungen. Der ModelGauge-m5-EZ-Algorithmus vereinfacht die Implementierung der Akkuanzeige, indem die Batteriecharakterisierungsanforderungen eliminiert und die Interaktion mit der Host-Software vereinfacht werden.

Der Algorithmus bietet Toleranz gegenüber Batterieunterschieden für die meisten Lithium-Akkus und Applikationen. Der Algorithmus umfasst die kurzzeitige Genauigkeit und Linearität eines
Coulomb-Zählers sowie die Langzeitstabilität einer spannungsbasierten Akkuanzeige in Kombination mit einer Temperaturkompensation zur Bereitstellung einer branchenführenden Genauigkeit der Akkuanzeige. 

Merkmale

  • ModelGauge-m5-EZ
    • Keine Charakterisierung erforderlich für EZ-Leistungsfähigkeit
    • Kompatibel mit verschiedenen Arten von Batterien
    • Verhindert Fehler bei nahezu leerer Spannung
    • Verhindert Abweichungen des Coulomb-Zählers
    • Kompensiert Alter, Strom und Temperatur
    • Muss nicht in Leer-, Voll- oder Ruhezustände versetzt werden
  • Niedriger Betriebsstrom von 5,1 μA
  • Genaue Strommessung
    • High-Side- oder Low-Side-Messoption
  • Großer Messwiderstandsbereich: 1 mΩ bis 1.000 mΩ
  • Trace-Messung mit Temperaturkompensation
  • Unterstützt Li+ und Varianten, einschließlich LiFePO4
  • Thermistor oder ±1 °C interne Temperatur
  • Dynamische Leistung schätzt die Leistungsfähigkeit während des Entladens
  • Abschätzung der Leer- und Vollzustände
  • Vorhersage der verbleibenden Kapazität unter hypothetischer Last
  • Keine Kalibrierung erforderlich
  • Alarmanzeige für Spannung, SOC, Temperatur, Strom und 1 % SOC-Änderung

Applikationen

  • Wearables, Smart Uhren
  • Tablets, 2-in-1-Laptops
  • Bluetooth-Headsets
  • Gesundheits- und Fitness-Überwachungsgeräte
  • Digital-, Video- und Action-Kameras
  • Medizintechnik
  • Tragbare Computer und Terminals
  • Wireless-Lautsprecher
  • Heim- und Gebäudeautomatisierung, Sensoren
  • Tragbare Spielekonsolen
  • Spielzeug

Videos

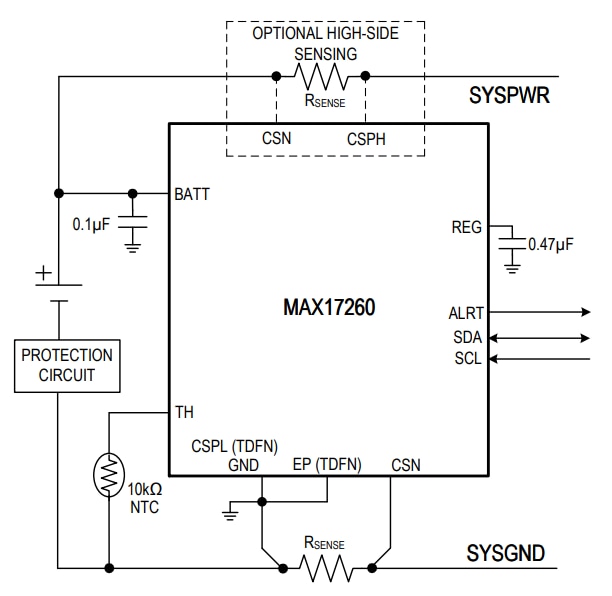
Einfacher Füllstandsmesser Schaltplan

Analog Devices / Maxim Integrated MAX17260 Extrem stromsparender Füllstandsmess-IC
Veröffentlichungsdatum: 2018-06-25 | Aktualisiert: 2023-04-11