Analog Devices / Maxim Integrated MAX17245 Synchroner DC/DC-Abwärtswandler
Der Maxim MAX17245 synchrone DC/DC-Abwärtswandler wird mit integrierten MOSFETs geliefert und arbeitet über einen Eingangsspannungsbereich von 3,5 V bis 36 V mit einem Eingangsüberspannungsschutz von 42 V. Der MAX17245 kann beinahe ohne Ausfall bei einem Tastverhältnis von 98 % betrieben werden. Die Wandler liefern bis zu 3,5 A und erzeugen festgelegte Ausgangsspannungen von 3,3 V/5 V, sowie die Fähigkeit, die Ausgangsspannung zwischen 1 V bis 10 V zu programmieren. Der MAX17245 verwendet eine Strommodus-Steuerungsarchitektur.Das Bauteil kann im Pulsweitenmodulationsmodus (PWM) oder Pulsfrequenzmodulationsmodus (PFM) betrieben werden. Der PWM-Betrieb bietet konstante Betriebsfrequenz bei allen Lasten und ist für Anwendungen geeignet, die sich gegenüber Schaltfrequenzen empfindlich verhalten. Der PFM-Betrieb deaktiviert den negativen Induktivitätsstrom und überspringt außerdem Impulse bei niedrigen Lasten für einen höheren Wirkungsgrad.
Merkmale
- Macht externe Komponenten überflüssig und verringert die Gesamtkosten
- Ein integrierter High-Side- und Low-Side-Schalter ermöglicht einen synchronen Betrieb für eine hohe Leistungsfähigkeit und reduzierte Kosten.
- Eine Lösung mit Nur-Keramik-Kondensatoren ermöglicht eine extrem kompakte Lösungsgröße.
- 200kHz bis 2,2MHz anpassbare Frequenz mit externer Synchronisation
- PGOOD-Ausgang und Hochspannungs-EN-Eingang vereinfachen die Stromsequenzierung
- Verbesserte Design-Flexibilität
- Ein 180° phasenverschobener Taktausgang bei SYNCOUT ermöglicht kaskadierte Stromversorgungen für einen erhöhten Leistungsausgang
- Feste Ausgangsspannung mit ±2% Genauigkeit (5V/3,3V) oder extern anpassbarer Widerstand (1V bis 10V)
- Reduziert die Verlustleistung
- >90% Spitzenleistung
- PWM- und PFM-Betrieb optimiert die Umwandlungseffizienz von schweren zu leichten Lasten
- Automatische LX Anstiegsratenanpassung für optimale Effizienz in allen Betriebsfrequenzbereichen
- Niedrige 5μA (typ.) Abschaltstrom
- Niedrige 28μA (typ.) Ruhestrom
- Funktioniert zuverlässig
- 42V Eingangsspannungs-Überspannungsschutz
- Fester 8ms interner Software-Start reduziert den Einschaltstrom
- Zyklusbedingte Strombegrenzung und thermische Abschaltung mit automatischer Wiederherstellung
- Geringere EMI-Emissionen mit Steuerung der Frequenzspreizung
Applikationen
- Verteilte Versorgungsregulierung
- Regulierung des Wandtransformators
- Allzweck-Point-of-Load (POL)
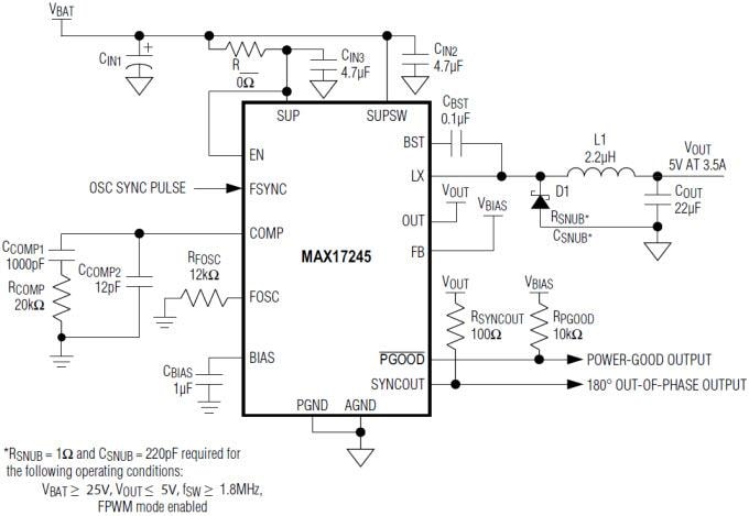
Typischer Applikationskreislauf
Veröffentlichungsdatum: 2016-09-16
| Aktualisiert: 2023-04-12
