Analog Devices / Maxim Integrated MAX15158Z Hochspannungs-Mehrphasen-Boost Controller
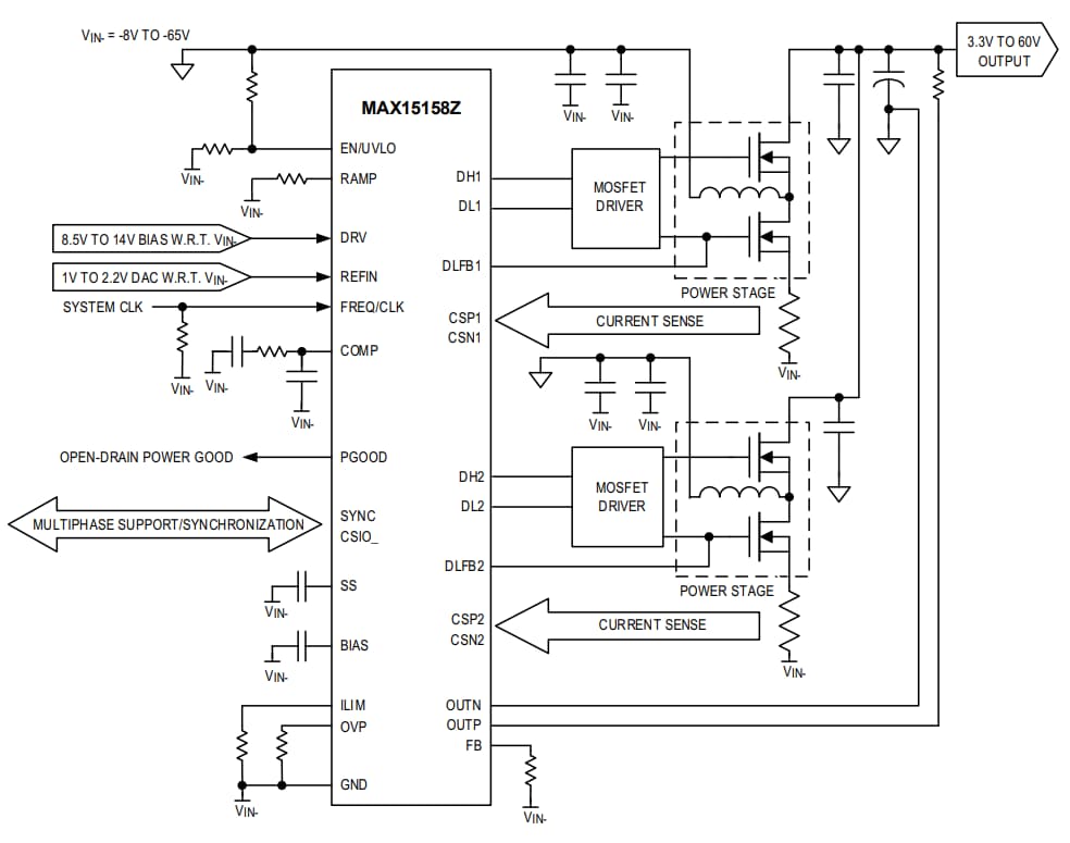
Der Maxim Integrated MAX15158Z Hochspannungs-Mehrphasen-Boost Controller ist ein Hochspannungs-Mehrphasen-Boost Controller. Das Bauteil wird von zwei MOSFET-Treibern und vier externen MOSFETs in einphasigen oder zweiphasigen Boost-/invertierenden Buck-Boost-Konfigurationen unterstützt. Zwei Bauteile können für einen 4-Phasen-Betrieb gestapelt werden. Die Ausgangsspannung des MAX15158Z kann über den 1-V- bis 2,2-V-Referenzeingang (REFIN) für eine modulare Design-Unterstützung dynamisch eingestellt werden.Merkmale
- Großer Betriebsbereich
- Eingangsspannungsbereich von 8 V bis 76 V für die Boost-Konfiguration und einen Eingangsspannungsbereich von -8 V bis -76 V für die invertierende Buck-Boost-Konfiguration.
- Ausgangsspannungsbereich von 3,3 V bis 60 V über der Eingangsspannung
- Schaltfrequenzbereich: 120 kHz bis 1 MHz
- Temperaturbereich: -40 °C bis +125 °C
- Ein-, zwei-, vierphasiger Betrieb
- Aktive Phasenstromausgleichssteuerung
- Integration reduziert den Footprint des Designs
- Interner LDO für die Erzeugung der Vorspannungsversorgung
- Mehrphasen-Synchronisierung und Verschachtelung mit mehreren Controllern
- Ausgangsspannungsmessungs-Pegelwandler
- Robuster Fehlerschutz verbessert die Qualität und Zuverlässigkeit
- Einstellbare Eingangs-Unterspannungssperre
- Anpassbare Zyklus-zu-Zyklus-Spitzenstrombegrenzung und schneller Überstromschutz
- Wählbarer Feedback-Überspannungsschutz
- Thermische Abschaltung
- Flexibles und einfaches Systemdesign
- Verstellbarer Neigungsausgleich
- Low-Side-MOSFET-Gate-Überwachung für genaue Stromsensoren
- Diskontinuierlicher Leitungsmodus-Betrieb wird bei Verwendung einer Diode anstelle eines High-Side-MOSFETs unterstützt
- Kleines TQFN-Gehäuse mit einem Rastermaß von 0,5 mm und Abmessungen von 5 × 5 mm
Applikationen
- Kommunikation
- Industrie
- Automotive
- Mehrphasen-Boost
Blockdiagramm
Veröffentlichungsdatum: 2019-08-12
| Aktualisiert: 2023-04-18
