Analog Devices / Maxim Integrated MAX14824 IO-Link® Master Transceiver von Maxim

Der MAX14824 IO-Link® Master Transceiver von Maxim Integrated ist eine IO-Link-Masterschnittstelle, die einen IO-Link-Übertragungsschicht-Transceiver mit einem digitalen Nebeneingang und zwei linearen Reglern integriert. Die hohe Portanzahl der IO-Link-Masteranwendungen werden durch die bandinterne SPI-Adressierung unterstützt. Die 12MHz-SPI-Schnittstelle reduziert die Zugangszeit des Host-Controllers. Bandinterne Adressierung und ausgewählte SPI-Adressen ermöglichen eine Kaskadierung von bis zu 16 Geräten. Der MAX14824 von Maxim unterstützt alle IO-Link-Datenraten und verfügt über einen Treiber, der zur EMI-Reduzierung die Anstiegsraten kontrolliert. Der Treiber kann mit Sicherheit auf Laststrom von bis zu 300mA (Min.) schalten. Eine interne Aufwärmschaltung legt die korrekte Aufwärmpolarität fest und ermöglicht dadurch die Verwendung von einfachen UARTs für die Aufwärmimpulserzeugung. Der MAX14824 ist über den erweiterten Betriebstemperaturbereich von -40ºC bis +105ºC erhältlich.

The Analog Devices MAX14824 IO-Link® Master Transceiver supports all the IO-Link data rates and features slew-rate-controlled drivers to reduce EMI. The driver is guaranteed to drive up to 300mA (min.) load currents. Internal wake-up circuitry automatically determines the correct wake-up polarity, allowing for the use of simple UARTs for wake-up pulse generation. The ADI MAX14824 operates over the extended -40°C to +105°C temperature range.

Merkmale

  • IO-Link v.1.0 and v.1.1 physical layer compliant
  • Supports COM1, COM2, and COM3 data rates
  • Push-pull, high-side, or low-side outputs
  • 300mA C/Q output drive
  • 1μF C/Q load drive capability
  • Generates 500mA wake-up pulse
  • Automatic wake-up pulse polarity
  • Auxiliary digital input
  • 5V and 3.3V Linear regulators
  • SPI interface for configuration and monitoring
  • SPI-based chip addressing
  • EMI emission control through slew-controlled driver
  • Reverse-polarity protection on DI
  • -40°C to +105°C Operating temperature range
  • 4mm x 4mm TQFN package

Applikationen

  • IO-Link master controllers
  • PLC fieldbus gateways
  • High port count IO-Link masters
  • 24V Digital inputs and outputs

Typical Operating Circuit

Applikations-Schaltungsdiagramm - Analog Devices / Maxim Integrated MAX14824 IO-Link® Master Transceiver von Maxim

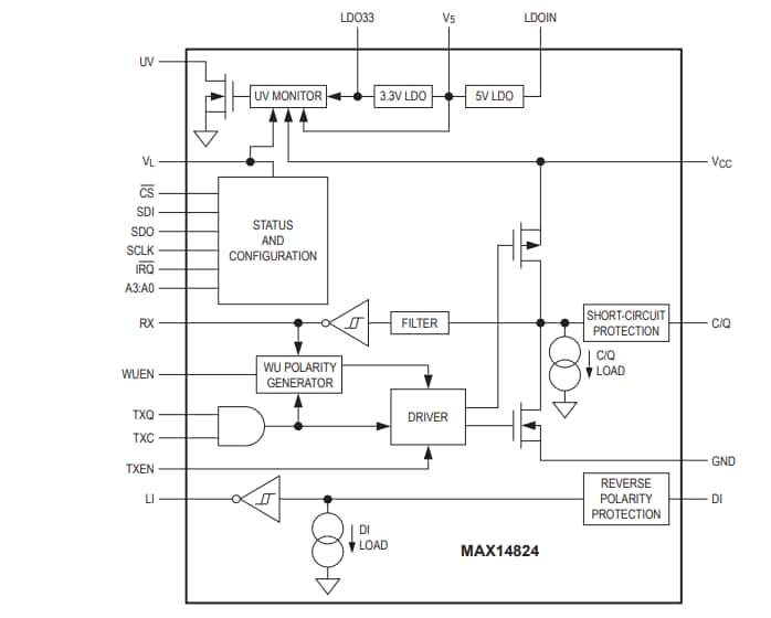
Block Diagram

Blockdiagramm - Analog Devices / Maxim Integrated MAX14824 IO-Link® Master Transceiver von Maxim
Veröffentlichungsdatum: 2013-02-11 | Aktualisiert: 2023-04-13