Analog Devices / Maxim Integrated MAX14001 und MAX14002 Analog-Digital-Wandler

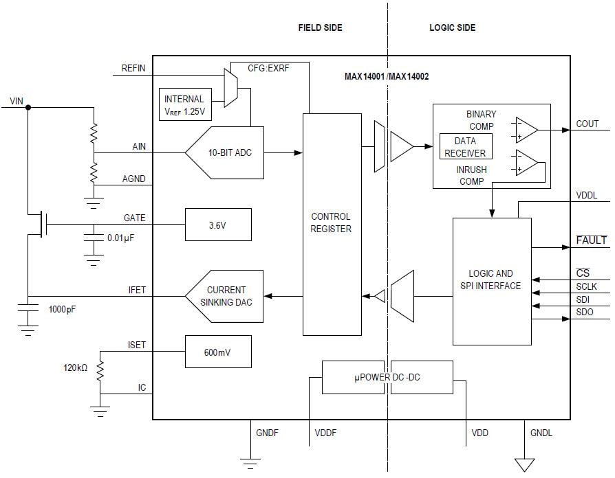
Die MAX14001 und MAX14002 Analog-Digital-Wandler (ADCs) von Maxim Integrated sind isolierte Einkanal-ADCs mit programmierbaren Spannungskomparatoren und für konfigurierbare binäre Eingangsapplikationen optimierter Einschaltstromsteuerung. Die MAX14001 und MAX14002 verfügen über 3,75 kVRMS integrierte Isolation, die zwischen der binären Eingangsseite (Feldseite) und dem Komparatorausgang/SPI-Seite (Logikseite) zur Verfügung gestellt wird. Ein integrierter, isolierter DC-DC-Wandler versorgt alle feldseitigen Schaltkreise, so dass eine laufende feldseitige Diagnose auch dann möglich ist, wenn kein Eingangssignal vorhanden ist. Das 20-polige SSOP-Gehäuse bietet 5,5 mm Kriechstrecke und Abstand mit einem CTI-Rating der Gruppe II.

Merkmale

  • Enables robust detection of binary inputs
    • Programmable input bias current rejects line noise
    • 3.75kVRMS of isolation for 60 seconds
    • 5.5mm of creepage and clearance
    • Group II CTI package material
  • Reduces BOM and board space through high integration
    • 10-bit, 10ksps ADC
    • Binary threshold comparators
    • Control circuit for driving a depletion mode FET
    • Isolation for both data and DC-DC supply
    • 20-SSOP Package
  • Increases equipment "uptime" and simplifies system maintenance
    • Enables field-side diagnostics
    • Automatic self-diagnostics
  • Provides unparalleled flexibility
    • Programmable upper and lower input thresholds
    • Programmable inrush current activation threshold, magnitude, and duration
    • Daisy-chainable SPI interface

Applikationen

  • High-voltage binary input (12V–300V)
  • Distribution automation
  • Substation automation
  • Industrial control, multi-range, digital input modules with individually isolated inputs

Evaluation System

Analog Devices MAX14001EVSYS# and MAX14002EVSYS# Evaluation System provides the hardware and software necessary to evaluate the MAX14001/2. The evaluation kit has Pmod-compatible connectors for SPI communication.
View Product List

Functional Diagram

Blockdiagramm - Analog Devices / Maxim Integrated MAX14001 und MAX14002 Analog-Digital-Wandler
Veröffentlichungsdatum: 2017-01-09 | Aktualisiert: 2023-04-11