Analog Devices Inc. MAX31341C Zeitgeber

Die Analog Devices MAX31341C Echtzeituhr ist ein Schwachstrom-Zeitnahme-Bauteil, das einen Nanoampere-Zeitnahmestrom für eine längere Batterielaufzeit bietet. Der MAX31341C unterstützt 6-pF-Quarze mit hohem ESR-Wert, die den Pool an verwendbaren Kristallen für das Bauteil erweitern. Der Zugriff auf dieses Bauelement erfolgt über ein serielle I2C-Schnittstelle. Der MAX31341C Zeitgeber verfügt über einen digitalen Schmitt-Trigger Eingang und einen programmierbaren Schwellenwert für den analogen Eingang. Dieser Zeitgeber erzeugt eine Interruptausgabe bei einem fallenden oder steigenden Edge des digitalen Eingangs (D1) oder wenn die Spannung des analogen Eingangs (AIN) einen programmierten Schwellenwert in beiden Richtungen überschreitet.

Darüber hinaus diese Echtzeituhr über zwei Tageszeitalarme, Interrupt-Ausgaben, einen programmierbaren Rechteckwellen-Ausgang, eine serielle Bus-Timeout-Funktion und einen 64-Byte-RAM für die Datenspeicherung durch den Benutzer. Der Zeitgeber/Kalender bietet Daten in Sekunden, Minuten, Stunden, Tage, Monate und Jahre. Die MAX31341C Echtzeituhr von Analog Devices arbeitet im 24-Stunden-Format und enthält einen Eingang für die Synchronisierung. Typische Applikationen umfassen medizinische Geräte, Wearables, Point-of-Sale (POS), Telematik, tragbare Instrumente und Audio.

Merkmale

  • Erhöht die Batterielaufzeit mit einem Erhaltungsladegerät für einen externen Superkondensator oder eine wiederaufladbaren Batterie
  • Bietet flexible Konfigurierbarkeit:
    • Schmitt-Trigger-Eingang zum Auslösen eines Interrupts
    • Ein analoger Eingang mit einem einstellbaren Schwellenwert zur Auslösung eines Interrupts
    • Programmierbarer Rechteckwellen-Ausgang für die Überwachung des Zeitgebers
  • Countdown-Timer mit Wiederholungs- und Pausenfunktion
  • Spart Platz auf dem Board durch integrierte Lastkondensatoren für Quarzoszillator
  • Integrierter Schutz
    • Power-on-Reset für die Standardkonfiguration
    • Automatisches Umschalten auf Backup-Batterie oder Superkondensator bei Stromausfall
    • Sperrfreier Betrieb mit Bus-Timeout

Applikationen

  • Medizinische Ausrüstung
  • Wearables
  • Point-of-Sale (POS)
  • Telematik
  • Tragbare Messgeräte
  • Tragbares Audio

Technische Daten

  • Zeitnahmestrom: 180 nA
  • Große Auswahl von externen Quarzen mit CL = 6 pF
  • Betriebsspannungsbereich: 1,6 V bis 3,6 V
  • ESR von bis zu 100 kΩ für minimale Stromaufnahme
  • 64-Byte-RAM für Benutzer-Datenspeicher
  • Gehäuseoptionen
    • 12-Bump-WLP mit einem Rastermaß von 0,5 mm von 2 mm x 1,5 mm
    • 10-Pin-TDFN von 3 mm x 3 mm
  • -40 °C bis +85 °C Betriebstemperaturbereich

Funktionales Blockdiagramm

Blockdiagramm - Analog Devices Inc. MAX31341C Zeitgeber

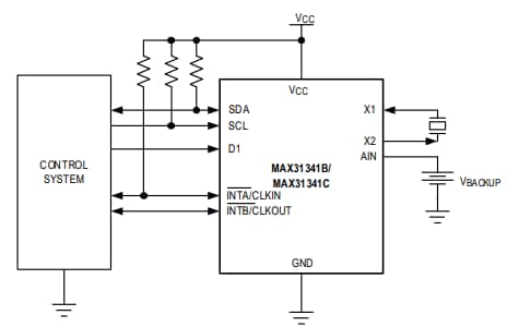
Typisches Applikations-Schaltungsdiagramm

Applikations-Schaltungsdiagramm - Analog Devices Inc. MAX31341C Zeitgeber
Veröffentlichungsdatum: 2020-06-11 | Aktualisiert: 2024-05-31