Analog Devices / Maxim Integrated DS1308 Niedrigstrom I²C RTC
Die Maxim Integrated DS1308 serielle Echtzeituhr (RTC) ist eine Uhr bzw. ein Kalender mit Binärcode für Dezimalzahlen (BCD) und geringem Stromverbrauch mit 56 Bytes NV RAM. Adresse und Daten werden seriell über eine I²C-Schnittstelle übertragen. Die Zeituhr bzw. der Kalender sind in Sekunden, Minuten, Stunden, Tage, Monate und Jahre aufgeteilt. Das Datum am Monatsende wird automatisch für Monate mit weniger als 31 Tagen angepasst. Dies betrifft auch Schaltjahre. Die Zeituhr kann im 24- oder 12-Stunden-Modus, mit einer aktiven/inaktiven AM/PM-Anzeige, betrieben werden. Die DS1308 RTC von Maxim Integrated hat einen eingebauten Leistungssensorschalter, der Leistungsausfälle erfasst und automatisch auf die Backup-Versorgung umschaltet, wobei er den Zeit- und Datumsbetrieb beibehält.Merkmale
- Low timekeeping current of 250nA (typ)
- Compatible with crystal ESR up to 100kΩ
- RTC counts seconds, minutes, hours, date, month, day of the week, and year with leap-year compensation up to 2400
- 56-byte, battery-backed, general-purpose RAM with unlimited writes
- I²C serial interface
- External clock source for synchronization clock reference
- Programmable square-wave output signal
- Automatic power-fail detect and switch circuitry
- -40°C to +85°C operating temperature range
- UL recognized
Applikationen
- Consumer electronics
- Set-top box
- Digital recording
- Network appliance
- Handhelds
- GPS
- POS terminal
- Medical
- Glucometer
- Medicine dispenser
- Office equipment
- Fax/printer
- Copier
- Other
- Utility meter
- Vending machine
- Thermostat
- Modem
- Telecommunications
- Router
- Switcher
- Server
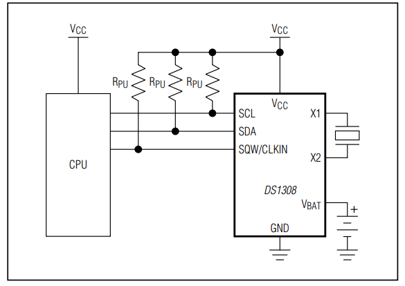
Typical Operating Circuit
Veröffentlichungsdatum: 2012-07-26
| Aktualisiert: 2023-04-14
