Analog Devices Inc. ADP1031CP-EVALZ Evaluierungsboards
Analog Devices ADP1031CP-EVALZ Evaluierungsboards demonstrieren den Funktionsumfang der ADP1031 DC/DC-Wandler und der isolierten Datenkanäle. Diese Boards sind vollständig integriert und evaluieren die Messwerte des ADP1031 Bauteils, wie z. B. Leitungsregelung, Lastregelung und Wirkungsgrad. Darüber hinaus demonstrieren die ADP1031CP-EVALZ Evaluierungsboards die Funktionen des ADP1031, wie z. B. Oszillatorsynchronisation, Soft-Start, Power Good-Überwachung, Sequenzierung und Anstiegsratensteuerung. Diese Evaluierungsboards arbeiten mit einem Eingangsspannungsbereich von 4,5 V bis 60 V, aktivieren und deaktivieren Steuerungen und bieten Zugriff auf alle sieben Datenkanäle.Merkmale
- Evaluieren die ADP1031 DC/DC-Wandler und die isolierten Datenkanäle
- Eingangsspannungsbereich: 4,5 V bis 60 V
- Aktivieren und Deaktivieren von Steuerungen
- Steuerung der Anstiegsrate
- Zugang zu SYNC-Pin für Oszillatorsynchronisation
- Zugang zu allen sieben Datenkanälen
Übersicht über die Funktionen des ADP1031CP-EVALZ Evaluierungsboards
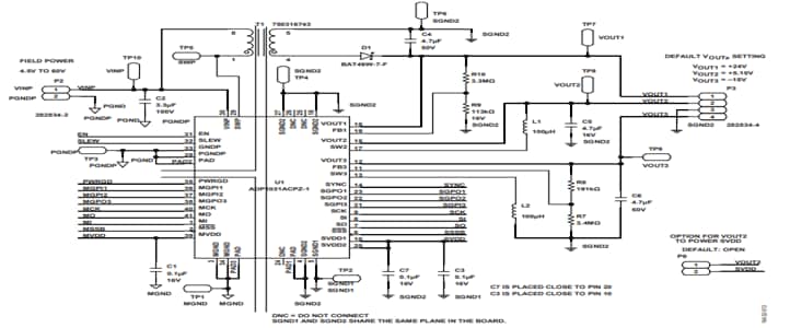
Schaltplan
Veröffentlichungsdatum: 2019-05-20
| Aktualisiert: 2023-08-22
