Analog Devices Inc. SCP-LT3094-EVALZ Evaluierungsboard
Das SCP-LT3094-EVALZ Evaluierungsboard von Analog Devices Inc. ist zur Evaluierung des LT3094 ICs, einem negativen Low-Dropout-Regler (LDO) ausgelegt.Der LT3094 Regler ist ein LDO-Regler, der ein extrem geringes Rauschen und einen extrem hohen Versorgungsspannungsdurchgriff (PSRR) bietet. Dieses SCP-LT3094-EVALZ Board wird in einem Eingangsspannungsbereich von -3,8 V bis -20 V betrieben und bietet einen Ausgangsstrom von 500 mA und eine Ausgangsspannung von -19,5 V. Das SCP-LT3094 Board kann einfach in andere SCP-Boards eingesteckt werden, um ein vollständiges Signalketten-Leistungssystem zu bilden, das eine schnelle Evaluierung der stromsparenden Signalketten ermöglicht.Merkmale
- Eingangsspannungsbereich: -3,8 V bis -20 V
- Ausgangsstrom: 500 mA
- Ausgangsspannung: -19,5 V
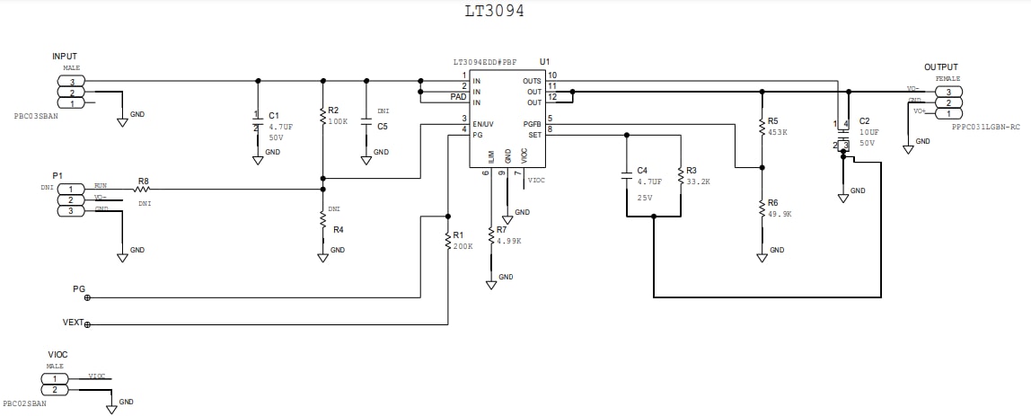
Schaltplan-Diagramm
Weitere Ressourcen
Veröffentlichungsdatum: 2021-03-10
| Aktualisiert: 2022-03-11
