Analog Devices / Maxim Integrated MAX96792 DPHY-Evaluierungskits
Die MAX96792 DPHY-Evaluierungskits von Analog Devices / Maxim Integrated sind für die Evaluierung von MAX96716A, MAX96716F und MAX96792A unter Verwendung von Standard-FAKRA- Koaxialkabeln oder HMTD-Kabeln konzipiert. Diese Entserialisierer-Bauteile unterstützen GMSL (Gigabit Multimedia Serial Link) mit hoher Bandbreite, Frequenzspreizung und einem Vollduplex-Steuerkanal. Die MAX96792 Kits unterstützen Windows 7®/Windows 10®-kompatible Software und haben eine grafische Benutzeroberfläche (GUI) für einen umfassenden Funktionsumfang. Diese Evaluierungskits beinhalten eine USB-gesteuerte Schnittstelle und ein Board, das über USB, einen 12-V-Adapter oder ein externes Netzteil betrieben wird.Merkmale
- Der Entserialisierer akzeptiert GMSL2- oder GMSL3-Daten (je nach Variante) über Koaxial-FAKRA- oder differentielle HMTD-Anschlüsse und konvertiert sie zu einem MIPI DPHY V1.2-Ausgang
- Windows 7/Windows 10-kompatible Softwareunterstützung
- Leistungsstarke, benutzerfreundliche GUI für eine umfassende Evaluierung der Gerätefunktionen
- USB-gesteuerte Schnittstelle (inkl. Kabel)
- Board, das über USB, 12 V Wandadapter oder externes Netzteil betrieben wird
- Bewährtes PCB-Layout
- Vollständig montiert und getestet
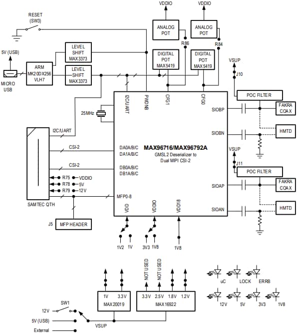
Typisches Blockdiagramm
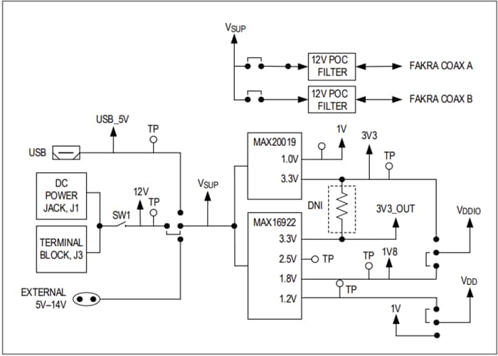
Entserialisierer-Evaluierungsboard – Stromanschlussdiagramm
Veröffentlichungsdatum: 2025-07-09
| Aktualisiert: 2025-12-01
